Organigrama Del Ministerio Del Interior
DESCARGA EL ORGANIGRAMA BÁSICO DEL MINISTERIO Se ha publicado el Real Decreto 139/ de 28 de enero, por el que se establece la estructura orgánica básica de los departamentos ministeriales, el cual deroga al Real Decreto 595/18, de 22 de junio, así como cuantas disposiciones de igual o inferior rango se opongan a lo dispuesto en este real decreto.
Organigrama del ministerio del interior. Aquí os dejamos el mejor esquema del Misterio del Interior, realizado por nuestro equipo docente de la Academia Geopol, líder en el sector de la formación a las oposiciones a Policía Nacional y Guardia Civil Esquema Ministerio del Interior Esto es solo una pequeña muestra del material que proporcionamos a diario a nuestros alumnos, dándoles la mejor formación a nivel nacional, tanto. Dirección Mercedes 993 Montevideo. Ministerio del InteriorFinalidad gestión del proceso selectivo de provisión de puestosLegitimación cumplimiento de una obligación legal y del ejercicio de poderes públicos (artículo 61, apartados c) y e) del Reglamento General de Protección de Datos, Reglamento UE 16//679, del Parlamento Europeo y del Consejo, de 27 de abril de.
Organigrama ministerio del interior ministerio del interior secretarÍa estado seguridad subsecretarÍa de interior gabinete de coordinaciÓn y estudios (sdg) inspecciÓn d e personal y servicios de seguridad (sdg) centro de inteligencia contra el terrorismo y el crimen organizado (citco). Ejercemos las funciones de gobierno interior y del orden interno y público para proteger el libre ejercicio de los derechos y las libertades fundamentales de las personas #gobpe La Mesa de Partes Digital no estará disponible entre las 1800 del sábado 23 y las 0600 del domingo 24 de enero VER MÁS Ministerio del Interior. Organigramas Ministerio del Interior Send by email Ministerio del Interior Dirección Mercedes 993 Montevideo, Uruguay Teléfono 30 4000 Mail unicom@minteriorgubuy Términos de uso Política de Privacidad.
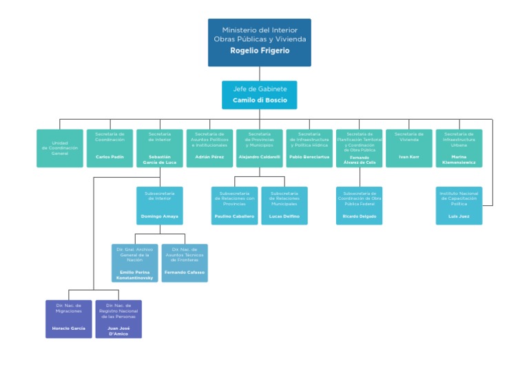
Guardar Guardar Organigrama Ministerio Del Interior 1 ARGENTINA para más tarde 96 vistas 0 0 voto positivo 0 0 votos negativos Organigrama Ministerio Del Interior 1 ARGENTINA Cargado por daniel muñoz Descripción Ministerio del Interior Obras Públicas y Vivienda Rogelio Frigerio. Ejercemos las funciones de gobierno interior y del orden interno y público para proteger el libre ejercicio de los derechos y las libertades fundamentales de las personas #gobpe La Mesa de Partes Digital no estará disponible entre las 1800 del sábado 23 y las 0600 del domingo 24 de enero VER MÁS Ministerio del Interior. Organigrama Síguenos Facebook Twitter Flickr Ministerios Gobierno de Chile Ministerio de Bienes Nacionales;.
Organigrama del Ministerio del Interior Se encuentra usted aquí Inicio Descargue el Decreto que regula los objetivos, la estructura orgánica y funciones del Ministerio del Interior y el sector Interior Decreto 23 de 11, Actualizado Clic para ver Nomatividad relacionada Decreto Ministerio del Interior. Ley Orgánica 6/1985, de 1 de julio, del Poder Judicial Ley Orgánica 5/1995, de 22 de mayo, del Tribunal del Jurado Ley Orgánica 3/1981, de 6 de abril, del Defensor del Pueblo;. Ministerio del Interior y Seguridad Pública;.
Ministerio de Interior y Policía Ave México esq Leopoldo Navarro # 419, edificio de oficinas gubernamentales Juan Pablo Duarte, piso 2, 3 y 13 , Gascue, Santo Domingo, RD Tel (809). Unidad de Asuntos Internos inicia planificación para supervisiones a las dependencias del Ministerio de Gobernación Actualidad Inspeccionan medidas de prevención por covid19 en comercios de Retalhuleu. Mº del Interior Created Date 9/13/17 PM.
ORGANIGRAMA DEL MINISTERIO Send by email Ministerio del Interior;. Sitio web del Ministerio Público República del Paraguay Inicio;. Departamento de Sustancias Químicas;.
Sitio web oficial del Ministerio del Interior de la República del paraguay, con información actualizada sobre las actividades institucionales y los eventos sobre seguridad ciudadana más recientes. Oficina de Información Pública del Interior;. Aquí os dejamos el mejor esquema del Misterio del Interior, realizado por nuestro equipo docente de la Academia Geopol, líder en el sector de la formación a las oposiciones a Policía Nacional y Guardia Civil Esquema Ministerio del Interior Esto es solo una pequeña muestra del material que proporcionamos a diario a nuestros alumnos, dándoles la mejor formación a nivel nacional, tanto.
Organigrama del Ministerio del Interior Real Decreto 734/, de 4 de agosto, por el que se desarrolla la estructura orgánica básica del Ministerio del Interior Os dejamos aquí una relación de vídeos de apoyo al estudio del organigrama del ministerio del interior. Ministerio de Interior y Policía Ave México esq Leopoldo Navarro # 419, edificio de oficinas gubernamentales Juan Pablo Duarte, piso 2, 3 y 13 , Gascue, Santo Domingo, RD Tel (809). Enlaces Externos Real Decreto 734/, de 4 de agosto, por el que se desarrolla la estructura orgánica básica del Ministerio del Interior ;.
Viceministerio para la Participación e Igualdad de Derechos. Sitio web del Ministerio del Interior del Uruguay Ministerio Ministerio Sitio web del Ministerio del Interior del Uruguay Ir a Contenido Inicio;. Ministerio del interior real decreto 424/16, de 11 de noviembre (boe del 12) ministro secretaría de estado de seguridad dirección general de la policía subsecretaría del interior dirección general de la guardia civil secretaría general técnica dirección general de politica interior secretaría general de instituciones.
Ejercemos las funciones de gobierno interior y del orden interno y público para proteger el libre ejercicio de los derechos y las libertades fundamentales de las personas #gobpe La Mesa de Partes Digital no estará disponible entre las 1800 del sábado 23 y las 0600 del domingo 24 de enero VER MÁS Ministerio del Interior. Organigrama del Ministerio del Interior (enlace al Punto de Acceso General). Misión, Visión y Objetivos Estratégicos;.
Ministerio de Vivienda y. Documentos similares a Organigrama Ministerio Del Interior Sept 17 Carrusel anterior Carrusel siguiente ADECUACIÓN DEL SERVICIO DE INTELIGENCIA Y ESTRATEGIAS PREVENTIVAS DEL CUERPO DE POLICÍA DEL ESTADO LARA, AL NUEVO MODELO POLICIAL VENEZOLANO. Organigrama del Ministerio del Interior;.
MINISTERIO DEL INTERIOR Dr Eduardo Enrique DE PEDRO UNIDAD GABINETE DE ASESORES Sr Diego Fernando FELGUEROSO 1 SS DE INTERIOR Lic Pablo Antonio FONTDEVILA SECRETARÍA DE INTERIOR Lic José LEPERE SS DE RELACIONES CON PROVINCIAS Lic Emiliano Rafael ESTRADA SS DE POLÍTICAS P/EL DES CON EQUIDAD REGIONAL Lic Martín Alberto. Oficina de Información Pública del Interior;. Ley Orgánica 6/1985, de 1 de julio, del Poder Judicial Ley Orgánica 5/1995, de 22 de mayo, del Tribunal del Jurado Ley Orgánica 3/1981, de 6 de abril, del Defensor del Pueblo;.
MINISTERIO DEL INTERIOR 1/4 Real Decreto 432/08, de 12 de abril (BOE del 14) Real Decreto 438/08, de 14 de abril (BOE del 16) Real Decreto 1181/08, de 11 de julio (BOE del 16) MINISTRO MINISTRO GABINETE Corrección de errores del RD 1181/08 BOE del 6 de agosto 08. Documentos similares a Organigrama Ministerio Del Interior Sept 17 Carrusel anterior Carrusel siguiente ADECUACIÓN DEL SERVICIO DE INTELIGENCIA Y ESTRATEGIAS PREVENTIVAS DEL CUERPO DE POLICÍA DEL ESTADO LARA, AL NUEVO MODELO POLICIAL VENEZOLANO. El Ministerio ¿Quienes somos?.
Ministerio del Interior (MININTER) Responsable del Portal de Transparenciaseñor Jorge Luis Fernández Céspedes Nombramiento Resolución Ministerial Nº IN Correo jfernandezc@minintergobpe Teléfono(01) Responsable de acceso a la información señora Rose Mary Ramírez Escarate Nombramiento Resolución Ministerial N° 1064IN Correo rramireze@minintergobpe. MINISTERIO DEL INTERIOR Dr Eduardo Enrique DE PEDRO UNIDAD GABINETE DE ASESORES Sr Diego Fernando FELGUEROSO 1 SS DE INTERIOR Lic Pablo Antonio FONTDEVILA SECRETARÍA DE INTERIOR Lic José LEPERE SS DE RELACIONES CON PROVINCIAS Lic Emiliano Rafael ESTRADA SS DE POLÍTICAS P/EL DES CON EQUIDAD REGIONAL Lic Martín Alberto. Organigrama del Ministerio del Interior pie de pagina Benalcázar N424 y Espejo Código Postal / Quito Ecuador 2 955 666.
Búsqueda por nombre o cargo José Manuel Antonio Elice Navarro Ministro del Interior Web de Ministerio del Interior Web de Ministerio del Interior Ralph Guido Palomino Gutiérrez Director General de la Oficina General de Tecnologías de la Información y Comunicaciones. LA INSTITUCIÓN Organigrama Chile esq Avda Ygatimi Asunción Paraguay Teléfono 021 415 6000 Corte Suprema de Justicia Ministerio del Interior Defensa Pública Ministerio de Justicia Asociación de Agentes Fiscales Más >>. Descargue el Decreto que regula los objetivos, la estructura orgánica y funciones del Ministerio del Interior y el sector Interior Decreto 23 de 11, Actualizado Otros Formatos.
MINISTERIO DEL INTERIOR 1/4 Real Decreto 432/08, de 12 de abril (BOE del 14) Real Decreto 438/08, de 14 de abril (BOE del 16) Real Decreto 1181/08, de 11 de julio (BOE del 16) MINISTRO MINISTRO GABINETE Corrección de errores del RD 1181/08 BOE del 6 de agosto 08. El Artículo 5, de este RD 424/16 sobre el Ministerio del Interior 1 El Ministerio del Interior se estructura en los siguientes órganos superiores y directivos A) La Secretaría de Estado de Seguridad, de la que dependen los siguientes órganos directivos 1 La Dirección General de la Policía, cuyo titular tendrá rango de. Organigrama provisional del Ministerio del Interior Comparte esta noticia Tras la publicación Del Real Decreto 139/, de 28 de enero, por el que se establece la estructura orgánica básica de los departamentos ministeriales y, estando a la espera de la publicación Del Real Decreto que desarrolle la estructura orgánica del Ministerio del.
El Ministerio ¿Quienes somos?. Régimen del Personal de la Guardia Civil 29/14, de 28 de noviembre;. Unidad de Asuntos Internos inicia planificación para supervisiones a las dependencias del Ministerio de Gobernación Actualidad Inspeccionan medidas de prevención por covid19 en comercios de Retalhuleu.
El Real Decreto 6/, de 21 de julio, por el que se desarrolla la estructura orgánica básica del Ministerio de Hacienda y se modifica el Real Decreto 139/, de 28 de enero, por el que se establece la estructura orgánica básica de los departamentos ministeriales En su artículo 1 establece la organización general del departamento. Nombre del Funcionario Tema Extensión Correo María Fernanda Álvarez Carreño Directora mariaalvarez@mininteriorgovco Flora Stella Corchuelo Secretaria. La temática de los Asuntos Religiosos, en el Ministerio del Interior, se encuentra organizada a través de dos Grupos Internos de Trabajo, creados administrativamente, uno de ellos al interior de la Dirección para la Democracia, la Participación Ciudadana y la Acción Comunal, y el otro al interior de la Oficina Asesora Jurídica, pero líderados, ambos, por una Coordinación General.
Organigrama Ministerio del Interior Author Dirección General de Gobernanza Pública;MINHAFP Subject Organigrama Ministerio del Interior Keywords Organigrama;. Ley Orgánica 1/1979, de 26 de septiembre, General Penitenciaria. Organigrama del Ministerio del Interior pie de pagina Benalcázar N424 y Espejo Código Postal / Quito Ecuador 2 955 666.
Organigrama del Ministerio del Interior Se encuentra usted aquí Inicio Descargue el Decreto que regula los objetivos, la estructura orgánica y funciones del Ministerio del Interior y el sector Interior Decreto 23 de 11, Actualizado Clic para ver Nomatividad relacionada Decreto Ministerio del Interior. (Nota Infoleg por art 3° del Decreto N° 1215/10 BO 2/9/10 se aprueba el Organigrama del MINISTERIO DEL INTERIOR, hasta el primer y segundo nivel operativo, de conformidad con los Anexos la, lb, Ic, Id, le, If y Ig, que forman parte integrante del Decreto de referencia). Institucional Misión y Visión;.
El Artículo 5, de este RD 424/16 sobre el Ministerio del Interior 1 El Ministerio del Interior se estructura en los siguientes órganos superiores y directivos A) La Secretaría de Estado de Seguridad, de la que dependen los siguientes órganos directivos 1 La Dirección General de la Policía, cuyo titular tendrá rango de. Ministro del Interior Abogado (UBA), maestrando en Administración y Políticas Públicas (Universidad de San Andrés) Fue secretario general de la Presidencia (15), vicepresidente de Aerolíneas Argentinas (09) y diputado nacional por la provincia de Buenos Aires (1119). Sitio web oficial del Ministerio del Interior de la República del paraguay, con información actualizada sobre las actividades institucionales y los eventos sobre seguridad ciudadana más recientes.
Consejo Nacional de la Cultura y las Artes;. Organigrama ministerio del interior ministerio del interior secretarÍa estado seguridad subsecretarÍa de interior gabinete de coordinaciÓn y estudios (sdg) inspecciÓn d e personal y servicios de seguridad (sdg) centro de inteligencia contra el terrorismo y el crimen organizado (citco). Ministerio del Interior Dr Eduardo Enrique DE PEDRO Ministerio de Justicia y Derechos Humanos Dra Marcela Miriam LOSARDO Organigrama de la Administración Pública Nacional Descarga CSV de Estructura y Autoridades de la APN HISTÓRICO Vigencia.
El Ministerio del Interior ya tiene nueva cúpula Con un marcado acento andaluz, patria chica del nuevo ministro del Interior, Juan Ignacio Zoido, los nuevos altos cargos del departamento han ido tomado posesión durante las primeras horas de la tarde de este lunes La nueva cúpula tendrá importantes cambios respecto a la que lideraba el ministerio con Jorge Fernández Díaz, aunque algunos. Hola buenas , me gustaría poder descargar el esquema del organigrama del ministerio el interior y a ser posible el del tema 8 DGP Pero no puedo a través de esta página Si fueran tan amables de facilitármelo de algún modo se lo agradecería. Régimen del Personal de la Guardia Civil 29/14, de 28 de noviembre;.
Sitio web oficial del Ministerio del Interior de la República del paraguay, con información actualizada sobre las actividades institucionales y los eventos sobre seguridad ciudadana más recientes. Ministerio del interior real decreto 424/16, de 11 de noviembre (boe del 12) ministro secretaría de estado de seguridad dirección general de la policía subsecretaría del interior dirección general de la guardia civil secretaría general técnica dirección general de politica interior secretaría general de instituciones. Ministro del Interior Wado de Pedro es abogado por la UBA y se encuentra realizando la Maestría en Administración y Políticas Públicas por la Universidad de San Andrés Se desempeñó como secretario general de la Presidencia (15), fue vicepresidente de Aerolíneas Argentinas y Austral Líneas Aéreas (09) y diputado nacional por la provincia de Buenos Aires (1119).
Misión, Visión y Objetivos Estratégicos;. Organigrama del Ministerio del Interior Se encuentra usted aquí Inicio Descargue el Decreto que regula los objetivos, la estructura orgánica y funciones del Ministerio del Interior y el sector Interior Decreto 23 de 11, Actualizado Clic para ver Nomatividad relacionada Decreto Ministerio del Interior. Ministerio del Interior y Seguridad Pública Gabinete Subsecretaría Prevención de Delito Subsecretaría de Desarrollo Regional y Administrativo.
Palacio de La Moneda s/n, Santiago, Chile Teléfono 56 2 2690 40 00. Unidad de Gestión, Riesgo y Emergencia;. Ley Orgánica 1/1979, de 26 de septiembre, General Penitenciaria.
Organigrama del Ministerio del Interior y sus organismos públicos, vinculados o dependientes Real Decreto 734/, de 4 de agosto, por el que se desarrolla la estructura orgánica básica del Ministerio del Interior Ver la Estructura orgánica básica (Real Decreto 139/). Organigrama del Ministerio del Interior;. DESCARGA EL NUEVO ORGANIGRAMA DEL MINISTERIO DEL INTERIOR TEMA 7 POLICÍA NACIONAL Desde CORPOREPOL ponemos a disposición de todos los opositores de Policía Nacional el nuevo organigrama del Ministerio del Interior conforme al Real Decreto 734/.
Organigrama del Ministerio del Interior Se encuentra usted aquí Inicio Descargue el Decreto que regula los objetivos, la estructura orgánica y funciones del Ministerio del Interior y el sector Interior Decreto 23 de 11, Actualizado Clic para ver Nomatividad relacionada Decreto Ministerio del Interior.

Ministerio Del Interior

Organigrama Y Equipo Argentina Gob Ar

El Mejor Esquema Del Ministerio Del Interior
Organigrama Del Ministerio Del Interior のギャラリー

Instituto Nacional De Educacion Fisica Inefi Organigrama Instituto Nacional De Educacion Fisica Inefi

Organigrama De La Secretaria Del Deporte Secretaria Del Deporte
Organigrama Ministerio Del Interior Sept 17 La Seguridad Informatica Seguridad

Organigrama Ministerio Del Interior Pdf Google Drive Ministerio Del Interior Organigrama Interiores

Organigrama Del Ministerio De Turismo Ministerio De Turismo

Organigrama

Organigrama Ministerio Del Ambiente Y Agua

Organigrama Ministerio De Produccion Comercio Exterior Inversiones Y Pesca

Organigrama Ministerio Del Interior

Organigrama Gobierno Regional De Atacama

Organigrama Ministerio Del Interior

Organigrama Intendencia De Los Lagos

Organigrama Del Ministerio De Acuacultura Y Pesca Ministerio De Acuacultura Y Pesca

Tema 7 El Ministerio Del Interior Estructura Organica Basi By Jose Maria Angel On Prezi Next

Organigrama Ministerio Del Interior Opopol Estudios Avanzados
Organigrama Ministerio Del Interior 1 Argentina Argentina Gobierno

Organigrama Operativo

Organigrama De La Guardia Civil 21 Avefor

Organigrama Intendencia Region Atacama

Organigrama Gobernacion Provincial De Talagante

Organigrama Intendencia Region De Antofagasta

Subsecretaria Del Interior Ministerio Del Interior Y Seguridad Publica Gobierno De Chile
Ministerio Del Interior

Organigrama Ministerio Del Interior

Organigrama Ministerio Del Interior Y Seguridad Publica

Academia Depol Auf Twitter Esquemas Del Ministerio Del Interior Segun El R D 770 17 Vamos Ministeriodelinterior Xxxiv Depol Policia Cnp Oposiciones T Co Toakqfpgmm

El Nuevo Organigrama De Interior Al Completo Libertad Digital

Organigrama Actual Del Ministerio De Defensa Nacional Ministerio De Defensa Nacional

Organigrama Ministerio Coordinador De Desarrollo Social Secretaria Tecnica Plan Toda Una Vida

Organigrama Ministerio De Justicia Y Derechos Humanos Del Peru

Organigrama Ministerio De La Juventud De La Republica Dominicana

Biblioteca Digital Ministerio De Justicia Y Derechos Humanos

Ministerio Del Interior Nuevo Esquema Para Descargar Academia De Policia Y Guardia Civil

Descarga El Nuevo Organigrama Del Ministerio Del Interior Tema 7 Policia Nacional Academia Corporepol

Portal Oficial Del Ministerio De Relaciones Exteriores De La Republica Del Paraguay Organigrama

Estructura Colombiana Organigrama Marlonhlogistica

El Ministerio Del Interior De Uribe A Santos Monografias Com

Ministerio Del Interior Test Me In

Organigrama Del Ministerio Del Interior Archivos Abogada Inmigracion Madrid

Organigrama

Organigrama Del Ministerio Del Interior Ministerio De Gobierno

Estructura Organizacional Ministerio De Interior Y Policia

Esquema Gratuito La Estructura Del Ministerio Del Interior Rd 952 18
Oposiciones Policiales Organigrama Del Ministerio Del Interior

Oatpfe Organigrama

Estructura Ministerio Del Interior Y Direccion General De La Policia Academia De Oposiciones

Esquema Del Ministerio De Igualdad

Ministerio De Obras Publicas Y Comunicaciones

Organigrama Intendencia De Aysen

Organigrama Jefaturial

Organigrama

Quienes Somos Organigrama

Organigrama Ministerio De Economia Y Finanzas Dipartimento Delle Finanze Ministerium Mũi Ten Angulo Texto Png Pngegg

Organigrama Institucional Policia Nacional

Organigrama Sectorial Presidencia Del Consejo De Ministros

Ministerio Del Interior En Video Geopol

Organigrama1 Ministerio Del Ambiente Y Agua

Division De Investigaciones Ministerio Del Interior Y Seguridad Publica Gobierno De Chile

Estructuras Nuevas Propuestas Ppt Descargar

Organigrama

Ministerio Publico De La Provincia De Salta

Real Decreto 952 18 De 27 De Julio Por El Que Se Desarrolla La Estructura Organica Basica Del Ministerio Del Interior Fesup

Organigrama Del Ministerio De Desarrollo Urbano Y Vivienda Ministerio De Desarrollo Urbano Y Vivienda

Organigrama Gobernacion Provincial De Melipilla

Cuba Ministerio De Interior Organigrama Doxco Co

Organigrama Ministerio De Industria Comercio Y Mypimes Micm
Consejo Nacional De Seguridad Social Cnss Organigrama Organigrama

Real Decreto 734 De 4 De Agosto Por El Que Se Desarrolla La Estructura Organica Basica Del Ministerio Del Interior Promocion Interna De Policia Nacional

Organigrama Provisional Del Ministerio Del Interior Depol Academia Para Oposiciones Policia Nacional Madrid Online Presencial

Nueva Estructura Organica Basica Del Ministerio Del Interior Y Guardia Civil Academia Online Para Preparar De La Mejor Forma Las Oposiciones De La Guardia Civil 21 Nuevo Temario

Organigrama Direccion General Guardia Civi Granapol Malaga

Organigrama Corporacion Nasa Kiwe Nacional

Organigrama Ministerio De La Juventud Ministerio De La Juventud De La Republica Dominicana

Organigrama Hosla

Division De Investigaciones Ministerio Del Interior Y Seguridad Publica Gobierno De Chile

Organigrama Del Ministerio
1.jpg)
Policia De La Provincia De Buenos Aires

Organigrama Direccion General De Contrataciones Publicas

Division De Gobierno Interior Ministerio Del Interior Y Seguridad Publica Gobierno De Chile
Organigrama Del Ministerio Del Interior Pdf

Ministerio Publico

Estructura Ministerio Del Interior Y Direccion General De La Policia Academia De Oposiciones

Organigrama Ministerio Del Interior Muchas Gracias Brainly Lat

Organigrama Del Ministerio Del Trabajo Ministerio Del Trabajo

Sespol En Twitter Actualizamos Todos Nuestros Esquemas Del Ministerio Del Interior Nuevo Organigrama Direccion General De La Policia Sespol T Co Fqth7raw8j

Organigramas

Organigrama De La Guardia Civil 21 Avefor

Organigrama Del Ministerio De Cultura Y Patrimonio Del Ecuador Ministerio De Cultura Y Patrimonio

Estructura Funcionarios Impo

Institucional

Organigrama Del Ministerio Del Interior Ministerio Del Interior

Nuevo Organigrama Del Ministerio De Defensa

Cual Es El Organigrama De La Guardia Civil Y Su Jerarquia Gesinpol

Organigrama Intendencia De Los Rios