Flujograma Del Departamento De Contabilidad
Descripción del Procedimiento Flujograma DEPARTAMENTO DE CONTROL PRESUPUESTAL FUNCIÓN Procedimiento Registrar, controlar, informar y custodiar los recursos y las operaciones financieras provenientes de diversos convenios federales Objetivo Normas y Políticas Descripción del Procedimiento Flujograma DEPARTAMENTO DE CONTABILIDAD FUNCIÓN.
Flujograma del departamento de contabilidad. Flujograma del departamento de contabilidad by nicolas2cobos Mucho más que documentos Descubra todo lo que Scribd tiene para ofrecer, incluyendo libros y audiolibros de importantes editoriales. Flujograma proceso de compras 1 Usuario (Cliente) Jefe del área Departamento de Compras Contralor y/o Gerente General Proveedor INICIO EMITIR SOLICITUD DE PEDIDO EN SISTEMA ENVIAR UN EMAIL PARA LIBERAR S/P CON JUSTIFICACIÓN LIBERAR S/P SOLICITAR COTIZCIÓN A PROVEEDORES ENTREGAR COTIZACIÓN EVALUAR COTIZACIONES CREAR ORDEN DE COMPRA LIBERAR ORDEN DE COMPRA IMPRIMIR ORDEN DE COMPRA FIRMAR. Departamento De Contabilidad 7 FLUJOGRAMA DEL ÁREA DE CONTABILIDAD 8 Departamento De Contabilidad 8 2 OBJETIVO Objetivo General Producir estados financieros razonables que reflejen la situación económica social de la Institución, que sirva a las directivas para el cumplimiento de metas y objetivos propuestos.
Departamento De Contabilidad 7 FLUJOGRAMA DEL ÁREA DE CONTABILIDAD 8 Departamento De Contabilidad 8 2 OBJETIVO Objetivo General Producir estados financieros razonables que reflejen la situación económica social de la Institución, que sirva a las directivas para el cumplimiento de metas y objetivos propuestos. Figura 4 Organigrama departamento de contabilidad y finanzas, 19 Figura 5 Flujograma caja chica, 44 Figura 6 Flujograma de pago a terceros a través de la cuenta bancaria, 46 Figura 7 Flujograma de Inventario, 48 Figura 8 Flujograma de Factura Proveedores, 50 Figura 9 Flujograma de Facturación, 52 Figura 10 Sello de Cancelado,. Flujogramas en contabilidad A continuación se dará a conocer algunos flujogramas en los procesos contables que seguramente utilizan las empresas Flujograma de abono en clientes Flujograma ventas a contado Flujograma ventas a crédito Flujograma reembolso de caja menor Flujograma ciclo contable.
En capítulos precedentes comentamos sobre los objetos de la Contabilidad como unSistema de Información, donde establecimos las funciones de recopilación y análisisde las actividades económicas, financieras y administrativas de un Ente, el análisis del sistema de Información de manera simplificada y de uso común se presenta en el diagrama 1, el que nos ayudara a describir y comentar. En capítulos precedentes comentamos sobre los objetos de la Contabilidad como unSistema de Información, donde establecimos las funciones de recopilación y análisisde las actividades económicas, financieras y administrativas de un Ente, el análisis del sistema de Información de manera simplificada y de uso común se presenta en el diagrama 1, el que nos ayudara a describir y comentar. Del departamento de contabilidad”, mismo que fue asesorado, revisado y aceptado por el departamento de planeaciÓn, organizaciÓn y mÉtodos el presente manual tiene la finalidad de ordenar, sistematizar y detallar las operaciones que se realizan en el departamento de contabilidad a fin de lograr una mayor eficiencia y.
Un departamento de contabilidad de cualquier empresa desempeña un papel importante en la gestión del dinero, la recaudación de pagos y cuentas por cobrar, el pago de facturas y servicios públicos a tiempo y garantizar que la empresa mantiene un valor neto positivo. Se trasladan las cifras de acuerdo con el nivel de cuentas requerido por el formato APGFRG57 Grupo de contabilidad Profesional Universitario, Profesional Especializado Sistema de información financiero Formato APGFRG57 Revisión y firma por parte del Contador de la entidad Grupo contabilidad Coordinador grupo contabilidad N/A. • Será responsable de vigilar que el calendario de envío de información al Departamento de Contabilidad de Oficinas Centrales, se cumpla de acuerdo a las fechas establecidas • Será responsable de que todo pago que se efectúe en la delegación reúna los requisitos establecidos en el manual de normas y procedimientos.
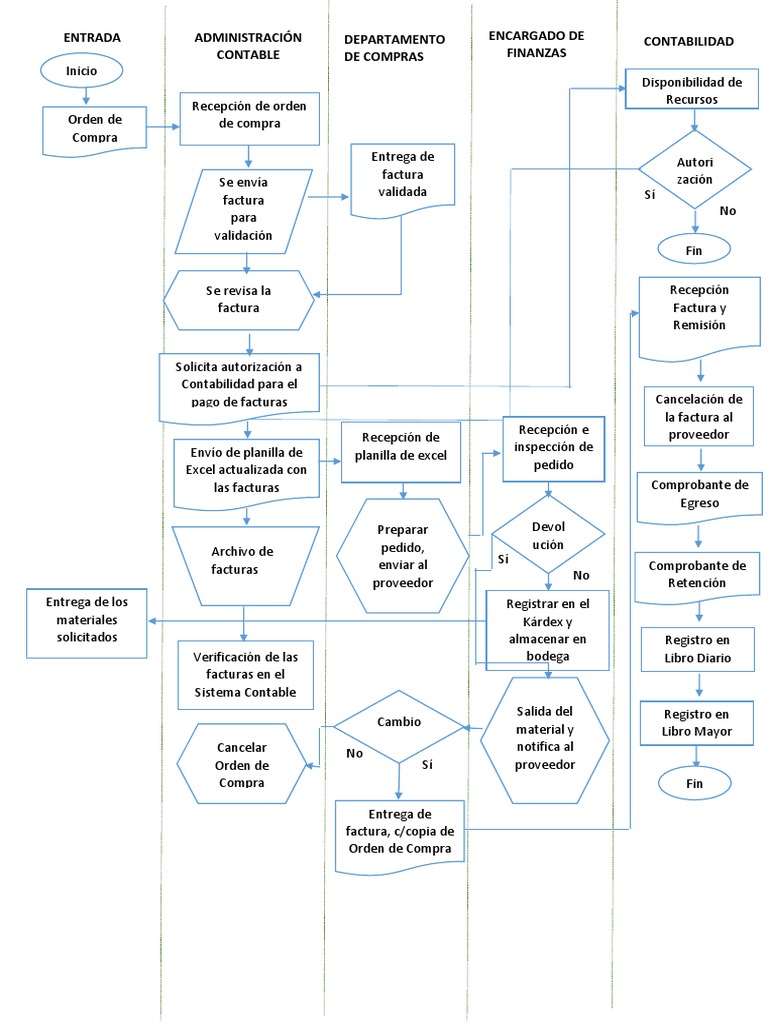
Vea cómo sería un buen ejemplo de este flujograma de proceso de RH Acceda ahora mismo a este flujograma listo para usar o editar Solicitud de Viaje 4 Reembolso de gastos Todas las veces que un colaborador hace un viaje de negocios por la empresa, se hace una serie de gastos de hospedaje, alimentación y desplazamiento, entre otras. Pontificia universidad catÓlica del ecuador facultad de ciencias administrativas y contables manual de control interno administrativocontable, para el Área de contabilidad de la empresa textil montelli sa trabajo de titulaciÓn de grado previa la obtenciÓn del tÍtulo de ingenierÍa comercial xavier sebastian valenzuela montÚfar. Diagrama de flujo del proceso de facturaciÓn en una empresa constructora (departamento administrativo, cuantitativo, tÉcnico y entidad) El diagrama de flujo Es un diagrama de actividades concatenadas.
Diagrama de flujo del proceso de facturaciÓn en una empresa constructora (departamento administrativo, cuantitativo, tÉcnico y entidad) El diagrama de flujo Es un diagrama de actividades concatenadas. Flowchart on Flujograma Del Estado De Costos Y Ventas, created by laura vanessa morales angarita on 16/04/18. Este diagrama trata de explicar el desarrollo del proceso contableYou can edit this template and create your own diagram Creately diagrams can be exported and added to Word, PPT (powerpoint), Excel, Visio or any other document Use PDF export for high quality prints and SVG export for large sharp images or embed your diagrams anywhere with.
DEL GASTO ENCARGADO DE PRESUPUESTO MINISTERIO DE COMUNICACIONES INFRAESTRUCTURA Y VIVIENDA FLUJOGRAMA DEL PROCESO DE COMPRAS 24 REQUERIMIENTO DEL PRODUCTO AL PROVEEDOR Si el valor de la mercancía, obra, bien o servicio es menor de Q100,, se omite elaboración de contrato Administrativo 241 Solicita el producto al proveedor PASO 10. Diagrama de proceso Contable Los ajustes contables son una transacción u operación contable, conocidos también como transacciones internas, y las utilizamos básicamente para realizar cuatro tipos de operaciones 1 Ajustes para contabilización de gastos pagados por anticipado 2. Comunicar al cliente la solución del problema Archivar la documentación del proceso FLUJOGRAMA Elaborado por Gerente de Recursos Humanos Revisado por Director General Última revisión 10 de abril de 17 16 de mayo de 17 COCACOLA FEMSA Manual de Funciones CARGO JEFE DE CONTABILIDAD DEPENDENCIA DEPARTAMENTO CONTABLE REPORTADO A.
Flujograma area tesoreria 1 universidad fermin toro decanato de investigaciÓn y postgrado maestria de gerencia empresarial grupo 15a cedeÑo, hector profesora claudia zammarelli materia sistema de informacion y decision gerencial , octubre 15 2 flujograma de tareas en el area de tesoreria de la empresa mercados de alimentos. Departamento financiero en este caso la comunicación es reciproca, cada uno de los dos departamentos necesitan información del otro El departamento de contabilidad y su importancia Dentro de los principios contables, recogidos en las normas de contabilidad, el más destacable es el de ofrecer una imagen fiel de la empresa de su patrimonio. 3 Auxiliar de Contabilidad 117 Determina el saldo correcto de la cuenta banco, partiendo del saldo del libro mayor 118 Suma los depósitos en tránsito al saldo del estado de cuenta emitido por el banco 119 Resta los cheques en tránsito al saldo del estado de cuenta emitido por el banco 1.
DEL GASTO ENCARGADO DE PRESUPUESTO MINISTERIO DE COMUNICACIONES INFRAESTRUCTURA Y VIVIENDA FLUJOGRAMA DEL PROCESO DE COMPRAS 24 REQUERIMIENTO DEL PRODUCTO AL PROVEEDOR Si el valor de la mercancía, obra, bien o servicio es menor de Q100,, se omite elaboración de contrato Administrativo 241 Solicita el producto al proveedor PASO 10. MOLINO’S CRISTO MORADO SAC RUC N° MANUAL DE FUNCIONES ÁREA CONTABLE ASISTENTE DE CONTABILIDAD OBJETIVO DEL CARGO Recopilar, clasificar y registrar sistemática, ordenada y oportunamente los hechos económicos de acuerdo a los principios contables y normas legales y tributarias las operaciones contables de la empresa, con el propósito de tener una información financiera. Horarios de Atención a usuarios Oficina de Partes Recepción de todo tipo de documentación y presentaciones escritas Lunes a Viernes de 0900 a 1400 hrs, en todas las dependencias del país Tesorería Pago a proveedores Recaudación de ingresos Lunes a Viernes de 0900 a 1400 y de 1500 a 1630 hrs, en la Dirección Nacional.
Vea cómo sería un buen ejemplo de este flujograma de proceso de RH Acceda ahora mismo a este flujograma listo para usar o editar Solicitud de Viaje 4 Reembolso de gastos Todas las veces que un colaborador hace un viaje de negocios por la empresa, se hace una serie de gastos de hospedaje, alimentación y desplazamiento, entre otras. Flowchart on Flujograma Del Estado De Costos Y Ventas, created by laura vanessa morales angarita on 16/04/18. Coordinarse con los Subdepartamentos y Unidades del Departamento de Administración y Finanzas, para mantener un monitoreo permanente de los procesos y sus indicadores de gestión, y realizar análisis de información estadística para la elaboración de reportes y minutas de apoyo a la toma de decisiones.
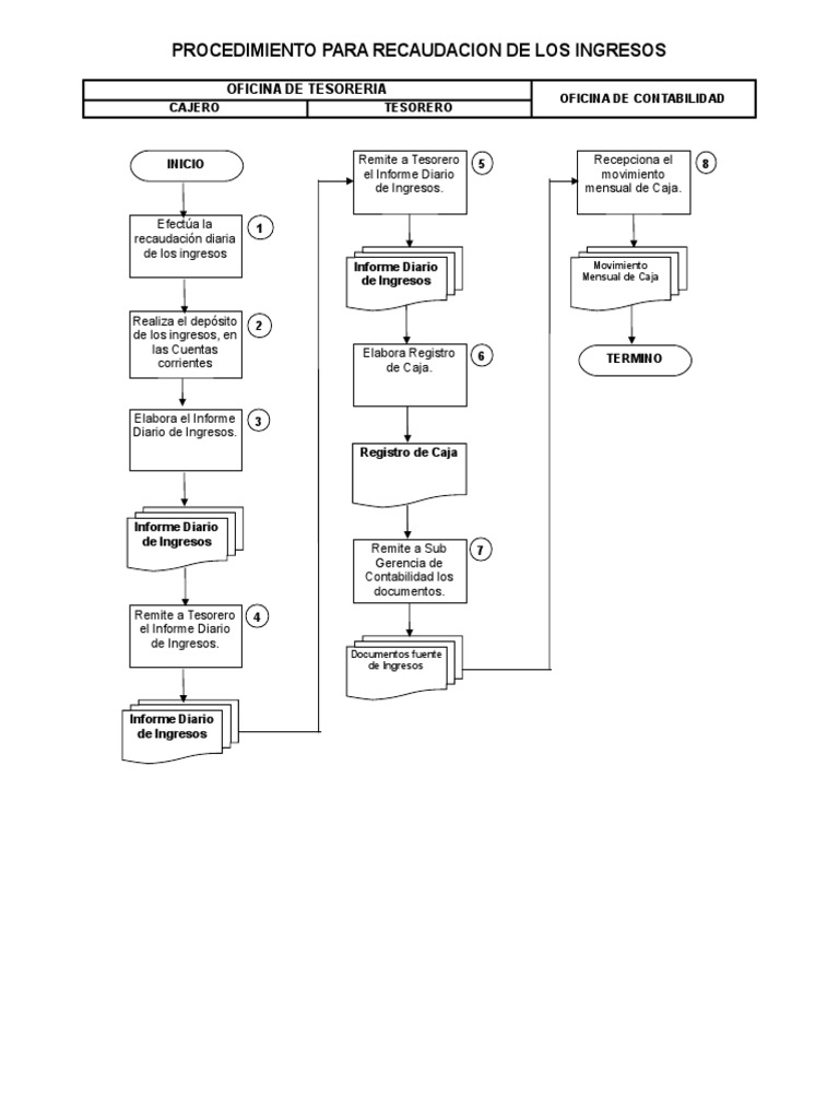
El original del listado conjuntamente con la segunda copia de recibo de ingresos lo remite al Departamento de Cobranzas para su registro computarizado y archivo definitivo de los recibos de ingresos La 1º copia del listado conjuntamente con el recibo de ingresos lo remite a contabilidad y la 2º copia del listado de ingresos lo archiva 4. FLUJOGRAMA Además de la secuencia de actividades, el flujograma muestra lo que se realiza en cada etapa, los materiales o servicios que entran y salen del proceso, las decisiones que deben ser tomadas y las personas involucradas (en la cadena cliente/proveedor) El flujograma hace más fácil el análisis de un proceso para la identificación de Las entradas de proveedores;. Departamento De Contabilidad 7 FLUJOGRAMA DEL ÁREA DE CONTABILIDAD 8 Departamento De Contabilidad 8 2 OBJETIVO Objetivo General Producir estados financieros razonables que reflejen la situación económica social de la Institución, que sirva a las directivas para el cumplimiento de metas y objetivos propuestos.
Flujograma contabilidad 1 FLUJOGRAMA DE COTABILIDAD PAGOS Y GENERACIÓN DE INFORMACIÓN CLASIFICACIÓN REGISTRO Y AJUSTES RESPONSABILIDADES INFORMES RECEPCIÓN DE Impresión de los FACTURAS DE PAGO DE FACTURAS Estados COMPRA VENTA Y CLASIFICACIÓN DE COMPRAS REGISTRO EN EL Financieros N/C E IMPORTACIONES SISTEMA DE SOFTWARE AUXILIAR DE CONTABILIDAD Cobro de las REVISIÓN Y ventas a Sistema INFORMES VERIFICACIÓN DE Crédito REO CONTABLES DOCUMENTOS SAFI FUENT Y SOPORTE PREPARA Y PRESENTAR. Flujograma area tesoreria 1 universidad fermin toro decanato de investigaciÓn y postgrado maestria de gerencia empresarial grupo 15a cedeÑo, hector profesora claudia zammarelli materia sistema de informacion y decision gerencial , octubre 15 2 flujograma de tareas en el area de tesoreria de la empresa mercados de alimentos. Diagrama de flujo del proceso de facturaciÓn en una empresa constructora (departamento administrativo, cuantitativo, tÉcnico y entidad) El diagrama de flujo Es un diagrama de actividades concatenadas.
2 AUTORÍA DEL TRABAJO DE GRADUACIÓN Yo, José Luis Rivera Chávez, con CI # , tengo a bien indicar que los criterios emitidos en el Trabajo de Graduación “CONTROL INTERNO EN EL DEPARTAMENTO DE ADQUISICIONES DE. 5 Raya del Departamento Financiero Como se muestra en el recorte del diagrama de flujo del proceso de compras de una empresa mostrado arriba, la actividad de la raya del Departamento Financiero se resume a hacer el pago, que es donde el proceso termina Vea también Flujograma de atención al cliente listo para usar. • Será responsable de vigilar que el calendario de envío de información al Departamento de Contabilidad de Oficinas Centrales, se cumpla de acuerdo a las fechas establecidas • Será responsable de que todo pago que se efectúe en la delegación reúna los requisitos establecidos en el manual de normas y procedimientos.
Coordinarse con los Subdepartamentos y Unidades del Departamento de Administración y Finanzas, para mantener un monitoreo permanente de los procesos y sus indicadores de gestión, y realizar análisis de información estadística para la elaboración de reportes y minutas de apoyo a la toma de decisiones. AUXILIAR DE ALMACEN ENCARGADO DEL KARDEX JEFE DE UNIDAD SOLICITANTE JEFE FINANCIERO FLUJOGRAMA PROCESO DE ALMACEN MINISTERIO DE COMUNICACIONES INFRAESTRUCTURA Y VIVIENDA 9 9,1 Recibe documentos 92Prepara los bienes, elabora el Envió de suministros, el pase de salida, solicita firma del Guardalmacén y entrega los bienes. UNIVERSIDAD TECNOLÓGICA ISRAEL NOMBRE ANDRES CHAMORRO PARALELO A SEMESTRE SEGUNDO TEMA FLUJO DEL PROCESO CONTABLE PROCESO CONTABLE PASO 5 ESTRUCTURACIÓN DE INFORMES PASO 4 COMPROBACIÓN Los estados financieros, también denominados estados contables, informes financieros o.
FLUJOGRAMA DE COMPRAS DOCENTE MANTILLA PRINCIPE, KARINA Definición El flujograma de compras nos permite visualizar el total del proceso de compras mediante la contabilidad, almacenamiento, control de calidad, que permita tomar una decisión del estado actual de la empresa e identificar las oportunidades Facilitar la comunicación entre las personas intervinientes Difundir de manera clara y. El departamento de finanzas y contabilidad tiene una función central, son parte del corazón de la empresa, por lo que siempre debe ser eficiente, no solo para simplificar las operaciones comerciales, sino también para otros objetivos, como cumplir con los estándares regulatorios y mantener una buena relación con el exterior Equivocarse y tener retrasos en su trabajo no es una opción. El Proceso Contable paso a pasoContabilidad I.
2 flujograma contabilidad 1 FLUJOGRAMA DE COTABILIDAD PAGOS Y GENERACIÓN DE INFORMACIÓN CLASIFICACIÓN REGISTRO Y AJUSTES RESPONSABILIDADES INFORMES RECEPCIÓN DE Impresión de los FACTURAS DE PAGO DE FACTURAS Estados COMPRA VENTA Y CLASIFICACIÓN DE COMPRAS REGISTRO EN EL Financieros N/C E IMPORTACIONES SISTEMA DE SOFTWARE AUXILIAR DE CONTABILIDAD Cobro de las REVISIÓN Y ventas a Sistema. Tengo una duda sobre el diagrama de flujo, al inicio de esta publicación mencionas diagrama de flujo o mapa de proceso, sin embargo en otra de tus publicaciones tienes mapa de procesos y no haces alusión del diagrama de flujo, o es la mismo pero con una presentación diferente. El PGC es un documento que sirve de guía a la hora de llevar a cabo todas las funciones asignadas al área de contabilidad, de forma que actúe de una forma ordenada y coherente Sin un PGC, este departamento no funcionaría bien, algo perjudicial para la empresa ya que de sus resultados dependen las futuras acciones y planes de la compañía.
PolÍticas y prÁcticas contables bakardy sas depreciaciÓn de los activos bakardy sas organigrama bakardy sas flujograma de compras calidad compra devoluciones en compras flujograma de ventas no cliente flujograma de contratación recibir hojas de vida periodo de prueba. Diseño de un Sistema de Indicadores de gestión asociado a la Calidad Total Ana Mª Ferrer 5 ANEXO Q ANEXO Q DIAGRAMAS DE FLUJO Q1 INTRODUCCIÓN En el presente anexo se muestran los diagramas de flujo de los procesos del mapa del grupo empresarial objeto de análisis. Flujograma financiero del senado de puerto rico sistema de contabilidad abilamip aÑo fiscal 21 fondo 111 (fondo corriente) fondo 111 (fondo funcionamiento) fondo 141 (alianza publico privada) app asignaciones $24,901,000 2,276,000 173,000 detalle de los fondos que recibimos del departamento de hacienda en depÓsito mensual de una doceava.
AUXILIAR DE ALMACEN ENCARGADO DEL KARDEX JEFE DE UNIDAD SOLICITANTE JEFE FINANCIERO FLUJOGRAMA PROCESO DE ALMACEN MINISTERIO DE COMUNICACIONES INFRAESTRUCTURA Y VIVIENDA 9 9,1 Recibe documentos 92Prepara los bienes, elabora el Envió de suministros, el pase de salida, solicita firma del Guardalmacén y entrega los bienes. MOLINO’S CRISTO MORADO SAC RUC N° MANUAL DE FUNCIONES ÁREA CONTABLE ASISTENTE DE CONTABILIDAD OBJETIVO DEL CARGO Recopilar, clasificar y registrar sistemática, ordenada y oportunamente los hechos económicos de acuerdo a los principios contables y normas legales y tributarias las operaciones contables de la empresa, con el propósito de tener una información financiera. Se mostrará el proceso a través de un flujograma que permitirá organizar, dirigir, controlar y evaluar cada uno de los pasos, para que la preparación de la contabilidad se convierta en una actividad fácil, ágil, oportuna y agradable De esta forma se podrá tener las cuentas ordenadas y claras a los asociados, a los directivos y.
Por tanto, la principal utilidad de un flujograma es que muestra de un solo vistazo un proceso que puede ser complejo De esta forma, cada persona implicada en él sabe cuál es su labor Con esto se consigue incrementar la eficiencia y reducir las posibles incidencias. El PGC es un documento que sirve de guía a la hora de llevar a cabo todas las funciones asignadas al área de contabilidad, de forma que actúe de una forma ordenada y coherente Sin un PGC, este departamento no funcionaría bien, algo perjudicial para la empresa ya que de sus resultados dependen las futuras acciones y planes de la compañía. La Universidad Católica Sedes Sapientiae, la primera universidad de Lima Norte, fue fundada el 31 de mayo de 1998 por Monseñor Lino Panizza Richero Flujogramas de Procesos de Proyectos de Tesis y Tesis Departamento de Investigación FIA.
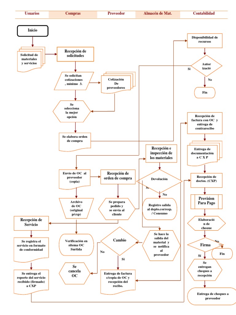
La Universidad Católica Sedes Sapientiae, la primera universidad de Lima Norte, fue fundada el 31 de mayo de 1998 por Monseñor Lino Panizza Richero Flujogramas de Procesos de Proyectos de Tesis y Tesis Departamento de Investigación FIA. * Planea informes de cartera * Organiza y analiza información para agilizar procesos * Prepara informes diarios al contador * genera paz y salvos a los clientes * Cuantifica costos, elabora y ejecuta presupuestos * Gestiona compras e inventarios * Realiza gestiones de cobranza. NARRATIVA DEL FLUJOGRAMA DE COMPRAS El proceso de compras comienza en el departamento de compras cuando el gerente general de uno de los departamentos o de cada planta realiza la requisición de compra de materia prima, servicios, materiales y suministros, entre otros al Jefe del departamento de compras Este departamento cuenta con dos asistentes una que recibe las solicitudes de los.
Trabaja en la actualidad en el Departamento de Contabilidad de la Sucursal del Banco de la NaciónHuancayo Del mismo modo la información necesaria para llegar a determinar resultados se obtendrá a partir del Contador de la Agencia Huancayo, así como de otros colegas de trabajo vinculados a temas contables. Universidad tÉcnica de ambato facultad de contabilidad y auditoria carrera de contabilidad y auditoria trabajo de graduaciÓn previo a la obtenciÓn del tÍtulo de ingeniera en contabilidad y auditorÍa cpa tema “el control interno en el departamento de producciÓn y su incidencia en la productividad en la empresa fundimega sa”.

Flujograma De La Contabilidad Youtube

Trabajo De Contabilidad Computarizada Desembolsos Con Cheque
Repositorio Uptc Edu Co Bitstream 001 1859 3 Anexos 1 16 Pdf
Flujograma Del Departamento De Contabilidad のギャラリー

El Flujo De La Informacion Contable Contabilidad Basica Logica Contable
Http Www Anh Gov Co La Anh Documents Procesos de la anh Gesti C3 n financiera Pdf
Flujogramas Sistemas Contables Cheque Contabilidad

La Guia Para Entender El Departamento De Compras Todo Lo Que Necesitas Saber Para Optimizar Su Proceso By Melisa G Escoto Tu Especialista En Sistemas De Gestion Medium

Calameo Flujogramas Sector De Transporte
Http Www Funcionpublica Gov Co Documents 16 11 03 Infograma Ejecucion Contable V1 Pdf 31b67f41 9ddc 4e85 9eb0 F5ff04f3ed9d
Http Cms Ual Es Idc Groups Public Serv Asuntoseconomicos Documents Actividad Nuevosflujogramas15 Pdf

Definicion De Flujograma Concepto En Definicion Abc

02 Diagrama De Auditoria Youtube

Diagrama De Flujo Control De Materia Prima Sistemasflomuit15
Http Www Anh Gov Co La Anh Documents Procesos de la anh Gesti C3 n financiera Pdf
Www Smv Gob Pe Consultasp8 Temp Anexo 01 co 01 gesti C3 n contable Pdf

Nuevo Enfoque Para La Correcta Aplicacion De Los Indicadores Financieros Monografias Com
Www Smv Gob Pe Consultasp8 Temp Anexo 01 co 01 gesti C3 n contable Pdf

Modelo Para La Determinacion De Los Costos De Produccion De La Empresa Taller Nacional Portuguesa Tanapo S A En Acarigua Estado Portuguesa Pagina 3 Monografias Com

Procedimiento Para El Registro Y Control De Los Pagos En La Uclv Pagina 2 Monografias Com
Repositorio Uptc Edu Co Bitstream 001 47 2 Manual de procesos y procedimientos Pdf
Repositorio Uptc Edu Co Bitstream 001 1860 7 Anexo f Pdf

Doc Diagrama De Flujo De Los Procesos De Un Sistema Contable Jose Francisco Academia Edu

Flujograma

Administracion Contabilidad Logistica
Q Tbn And9gcs Ktwpzf2gebx 7y0wwg3bul Gzoge3tlluj8qf8aypeqq46w4 Usqp Cau

Departamento De Contabilidad

Flujograma De Inventarios Que Se Aplica Download Scientific Diagram
Http Www Fondomarena Gob Do Transparencia Index Php Oai Manual De Procedimientos De La Oai Download 49 Manual De Procesos Diagramas De Flujo Y Documentos Involucrados

Anexo 3 Flujograma De Procesos Pdf Descargar Libre

El Ciclo Contable Y Sus Etapas Gestiopolis

Sistemas De Informacion Contable Sic Ciencias Administrativas
Http Italred Italcol Com Intranet Documentacionypoliticasitalcol Procesos Proceso tesoreria Pdf
Dspace Ups Edu Ec Bitstream 1 Ups Gt0016 Pdf

Flujograma Que Es Definicion Y Concepto Economipedia

Diagrama De Flujo Una Herramienta Para Visualizar Tus Procesos

Que Es Un Diagrama De Flujo De Proceso O Flujograma
Http Portal Imety Edu Co Wp Content Uploads 17 12 103 38 02 400 Procedimiento Contable Y Sistema Documetal Contable Pdf

La Fuente Contable Marzo 13
Http Www Anh Gov Co La Anh Documents Procesos de la anh Gesti C3 n financiera Pdf
Www Fonart Gob Mx Normateca Files Novalidacomeri Historial 03 Proc Contab Polizas Contables Pdf
Http Www Esedevillavicencio Gov Co Ws Uploads Calidad Documentos Gestion Financiera Procedimientos Pr 300 11 V3 Pdf
Repositorio Uptc Edu Co Bitstream 001 1860 10 Anexo i Pdf

2 Flujograma Contabilidad

Flujogramas De Los Procesos Clave Pdf Free Download
Repositorio Uptc Edu Co Bitstream 001 47 2 Manual de procesos y procedimientos Pdf

Diagrama De Flujo De Un Sistema Contable Diagram Map Quotes

Diseno De Un Manual De Control Interno Y Flujograma De Procesos Aplicado Al Departamento De Auditoria Interna De Camaronera Lebama S A
Diagrama De Flujo Tesoreria 10 Tesorero Cheque

1 6 Diagrama De Flujo Control De Porduccion Y Stocks

Diagrama De Flujo Procedimiento Registro Contable
Modelo Flujograma Del Proceso De Revision De Ejecucion Presupuestaria Presupuesto Contabilidad

Calameo Diagrama De Flujo Gerente
Http Cms Ual Es Idc Groups Public Serv Asuntoseconomicos Documents Actividad Nuevosflujogramas15 Pdf

Flujograma De La Operacion En Un Despacho Contable Macros Para Contadores

Pi

Manual De Contabilidad De Costos Ii Pagina 2 Monografias Com
Http Cms Ual Es Idc Groups Public Serv Asuntoseconomicos Documents Actividad Nuevosflujogramas15 Pdf

Tutoriales Economia Y Finanzas Buscar Tutorial
Www Smv Gob Pe Consultasp8 Temp Anexo 01 co 01 gesti C3 n contable Pdf

Capitulo Iv Diseno De Procedimientos Financieros Pdf Free Download
Gruas Aranda Diagrama De Flujos

Levantamiento De Procesos Como Base Para La Aplicacion De Sistemas De Costeo Basado En Actividades En Empresas De Ensamblaje

Flujograma Proceso De Evaluacion De Riesgos Youtube

El Ciclo Contable Y Sus Etapas Gestiopolis

Flujograma De Auditoria De Una Empresa X

Sistemas De Informacion Contable Sic Ciencias Administrativas

El Proceso Contable Paso A Paso Youtube
Www Smv Gob Pe Consultasp8 Temp Anexo 01 co 01 gesti C3 n contable Pdf
Flujograma Proveedores Docx Informatica Computadoras

Diagrama De Flujo Del Departamento De Tintoreria A Partir De Datos De Download Scientific Diagram
Sub Sistema De Contabilidad Diagrama De Flujo De Datos Dfd

Flujograma Del Proceso De Produccion De Textil Flujograma Procesos De Negocio Textiles

Diagrama De Flujo De Operaciones Financieras By Karla Lozano On Prezi Next

Que Es Un Diagrama De Flujo De Proceso O Flujograma

Pin En Sistema Flujograma Matrices

2 Flujograma Contabilidad

Departamento De Contabilidad
Flujograma Por Area Docx
Flujograma Proceso 2

Trabajo De Contabilidad Computarizada Proceso De Elaboracion Pago Y Contabilizacion De Nomina

Flujograma Y Diagrama De Flujo De Datos Ciencias Administrativas

La Contabilidad Una Dimension En Perspectiva Procesos Logicos Del Flujo De La Informacion
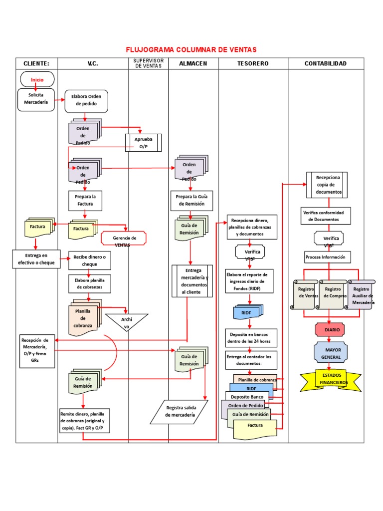
Flujograma Contabilidad 1 Contabilidad Servicios Financieros

Modelo Para La Determinacion De Los Costos De Produccion De La Empresa Taller Nacional Portuguesa Tanapo S A En Acarigua Estado Portuguesa Pagina 3 Monografias Com
Flujograma Proceso De Compras Informatica Computadoras

Sistemas De Informacion Contable Sic Ciencias Administrativas
Http Www Incan Mexico Org Incan Docs Administracion Sani Scf 75procedimientopagoproveedores Pdf

Administracion Contabilidad Logistica

Flujograma Estructura

Flujogramas De Una Empresa Contabilidadmasfinanzas

2 Flujograma Contabilidad
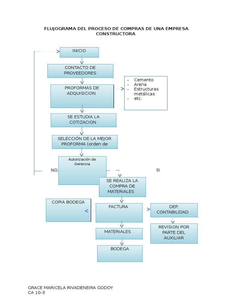
Flujograma Del Proceso De Compras De Una Empresa Constructora

Flujograma Para El Ingreso A Bodega Compra De Bienes

Gestion Contable Y Financiera La Luciola

Flujograma Compra Y Venta Equipo

Diagrama De Flujo En La Gestion De Quejas De Clientes De Un Hotel Tema Portalcalidad Com Flujograma Contaduria Y Finanzas Diagrama De Flujo
Http Www Smv Gob Pe Consultasp8 Documento Aspx Viddoc 480e5c 0000 C318 9793 D4797ff

Crear Un Diagrama De Flujo Basico Diagrama De Flujo Administracion De Proyectos Flujograma

Diagrama De Flujo Una Herramienta Para Visualizar Tus Procesos
Http Www Anh Gov Co La Anh Documents Procesos de la anh Gesti C3 n financiera Pdf

Flujograma