Horizontal Y Vertical Ejemplos
Las oraciones con horizontal que te presentamos a continuación te ayudarán a entender cómo debes usar horizontal en una frase Se trata de ejemplos con horizontal gramaticalmente correctos que fueron redactados por expertos Para saber cómo usar horizontal en una frase, lee los ejemplos que te sugerimos e intenta crear una oración.
Horizontal y vertical ejemplos. Todos estos porcentajes deben analizarse en su conjunto, comparando con el ejercicio anterior (en este ejemplo con X1), los indices de la industria y complementarse con el análisis horizontal A continuación presentamos el análisis vertical del estado de resultados. Practica tu conocimiento de las rectas horizontales y verticales su representación gráfica, sus pendientes y sus ecuaciones. Este resultado quiere significar que el Activo obtuvo un crecimiento del 50 % respecto al período anteriorDe lo anterior se concluye que para realizar el análisis horizontal se requiere disponer de estados contables de dos períodos diferentes, es decir, que deben ser comparativos, toda vez que lo que busca el análisis horizontal es.
Otro ejemplo de esto es Alibaba, una empresa china de comercio electrónico, que posee todo el sistema de pago, entrega, motor de búsqueda y mucho más Diferencias clave entre la integración horizontal y vertical Las siguientes son las principales diferencias entre la integración horizontal y vertical. Búsqueda Horizontal Y Vertical Nombre Alex Castillo Semestre Sexto "B" Búsqueda Vertical Para que Sirven Buscadores verticales o meta buscadores que facilitan el acceso a información de varios sitios web desde un único lugar Aquí Un Ejemplo Búsqueda Horizontal También conocido. Un ejemplo de análisis vertical y horizontal A continuación, encuentras un archivo en Excel para que realices un ejemplo de análisis vertical y horizontal Los estados financieros pertenecen a una empresa real Sin embargo, su identidad no será revelada.
Análisis Vertical y Horizontal De Estados Financieros Pacay de Paz Nery Samuel Nerysamuel@hotmailcom ANALISIS VERTICAL ANALISIS VERTICAL ESTADO DE RESULTADOS EMPRESA VENTAS SA PERIODO X PERIODO Y VENTAS 280, % 525,. Pasos y Ejemplos Pendiente de una Recta Racionalizar Rectas Paralelas y Perpendiculares Rectas Verticales y Horizontales Simplificar (División) Simplificar (Multiplicación) Simplificar Radicales Simplificar Radicales con Variables Tabla de equivalencias de los ángulos de Seno, Coseno y Tangente. Análisis Vertical El análisis financiero dispone de dos herramientas para interpretar y analizar los estados financieros denominados Análisis horizontal y vertical, que consiste en determinar el peso proporcional (en porcentaje) que tiene cada cuenta dentro del estado financiero analizado.
Traslación horizontal y vertical 1 TRASLACIÓN HORIZONTAL Y VERTICAL I N T E G R A N T E S M A R Í A P A Z A G U I L E R A M A X I M I L I AN O A H U M A D A K A T H E R I N E B U S T A M A N T E J A V I E R A G A R A Y O V A L L E Departamento de Matemática Prof Manuel Valladares 2. El análisis vertical es de gran importancia a la hora de establecer si una empresa tiene una distribución de sus activos equitativa y de acuerdo a las necesidades financieras y operativas Por ejemplo, una empresa que tenga unos activos totales de 5000 y su cartera sea de 800, quiere decir que el 16% de sus activos. Información detallada sobre sistema de distribucion vertical y horizontal ejemplos podemos compartir Administrador Compartir Ejemplos blog 19 también recopila imágenes relacionadas con sistema de distribucion vertical y horizontal ejemplos se detalla a continuación.
May 11, 15 Ejemplo de organigrama vertical y horizontal May 11, 15 Ejemplo de organigrama vertical y horizontal Ejemplo de organigrama vertical y horizontal Guardado por cecii 5 A los usuarios también les encantan estas ideas Explorar Iniciar sesión. Sebastían tiene cuatro plumones numerados con los cuatro primeros números primos y están en hilera ordenados de menor a mayor sobre una mesa El plumón amarillo está junto y a la izquierda del verde que es el de mayor numeración, el plumón de color rojo a la derecha del azul. Advertisement En cada punto terrestre tendremos la dirección de la plomada (elemento de plomo o metal unido a una cuerda que, por.
Ejemplo de concentración empresarial vertical Imaginemos que Enropados SL es una empresa textil que se dedica a la producción de camisas y pantalones Se trataría de concentración vertical, si Enropados SL estuviera unida a la empresa que le suministra las telas, cremalleras, corchetes, etc, llamémosle Telarius SL. > Ejemplo de centrado vertical y horizontal con CSS 15 Nov Ejemplo de centrado vertical y horizontal con CSS Posted at 0730h in Tutorial CSS Aprende a decidir como se visualizarán tus páginas web by Francesc Ricart 0 Comments Share 5 (1) La mejor forma de centrar una caja verticalmente y horizontalmente es mediante CSS. Los canales de marketing, ya sea vertical u horizontal, a veces tienen un negocio que tiene los recursos financieros necesarios para dominar un conflicto con otros negocios Por ejemplo, el único fabricante de un producto popular podría tener una influencia considerable sobre los minoristas que venden el producto.
Explicación Fácil de como diferenciar y entender algunas diferencias entre la hipérbola horizontal y vertical asi como la diferencia en las ecuaciones de las. Haz clic aquí 👆 para obtener una respuesta a tu pregunta ️ ejemplos de la división horizontal y vertical del trabajo iaravalentinagomez69 iaravalentinagomez69 hace 1 hora Administración Bachillerato Ejemplos de la división horizontal y vertical del trabajo iaravalentinagomez69 está esperando tu ayuda Añade tu respuesta y gana puntos. Esencia y ejemplos de movilidad social vertical y horizontal Filosofía 19 Movilidad social horizontal y vertical son categorías relacionadas con la variabilidad y estratificación de las sociedades En el entorno de cualquier grupo social o un vasto organismo social, se producen cambios cuantitativos y cualitativos, como resultado de lo cual cambia el carácter.
Las oraciones con vertical que te presentamos a continuación te ayudarán a entender cómo debes usar vertical en una frase Se trata de ejemplos con vertical gramaticalmente correctos que fueron redactados por expertos Para saber cómo usar vertical en una frase, lee los ejemplos que te sugerimos e intenta crear una oración. Información detallada sobre ejemplo de tiro parabolico horizontal y oblicuo podemos compartir Administrador Ejemplo Sencillo blog 19 también recopila imágenes relacionadas con ejemplo de tiro parabolico horizontal y oblicuo se detalla a continuación. PROPIEDAD HORIZONTAL La Propiedad Horizontal se caracteriza por extenderse de manera privativa sobre un piso o local de una edificación, urbanización o complejo constructivo y, además, sobre una cuota de propiedad de los elementos comunes de toda la Finca Este tipo de Propiedad, definida en el artículo 396 del Código Civil, tiene una regulación propia y específica disgregada en una.
→ DALE CLICK a este enlace si quieres aprender también el Método de Análisis Vertical Ejemplo de Análisis Horizontal de Estados Financieros La empresa “SomosFinanzas” muestra a continuación sus principales estados financieros de los últimos 3 años de operación. Entonces, tenemos líneas horizontales que son paralelas y líneas verticales que también son paralelas Dibuja en tu cuaderno 5 electrodomésticos de los que tengas en casa, subraya en ellos las líneas horizontales, verticales y paralelas Observa las líneas de color rosado, son. Búsqueda Horizontal Y Vertical Nombre Alex Castillo Semestre Sexto "B" Búsqueda Vertical Para que Sirven Buscadores verticales o meta buscadores que facilitan el acceso a información de varios sitios web desde un único lugar Aquí Un Ejemplo Búsqueda Horizontal También conocido.
Pasos y Ejemplos Pendiente de una Recta Racionalizar Rectas Paralelas y Perpendiculares Rectas Verticales y Horizontales Simplificar (División) Simplificar (Multiplicación) Simplificar Radicales Simplificar Radicales con Variables Tabla de equivalencias de los ángulos de Seno, Coseno y Tangente. Desplazamiento vertical y horizontal Ejercicios de función cuadrática Forma polinómica Graficador Desplazamiento vertical y horizontal DESPLAZAMIENTOS VERTICALES Y HORIZONTALES Más ejemplos de corrimientos. Movilidad social horizontal y vertical son categorías relacionadas con la variabilidad y estratificación de las sociedades En el entorno de cualquier grupo social o un vasto organismo social, se producen cambios cuantitativos y cualitativos, como resultado de lo cual cambia el carácter.
El problema hoy no esta en vender, sino a quien vender y como vender Hay que saber utilizar cada tipo de estrategia en su contexto, el marketing vertical se destina a sectores muy específicos (sector comercio ecológico), mientras el marketing horizontal se dirige a múltiples sectores (comercio minorista en general). Ejemplos de pensamiento vertical y pensamiento lateral A continuación, vamos a ver ejemplos de cada caso En el pensamiento vertical la persona resuelve una operación matemática, no importa si cambiamos el sujeto el resultado de la operación siempre será el mismo sin importar quién realice el proceso (siempre y cuando no cometa errores). Sin embargo, sabiendo que actualmente existen varios ejemplos que pueden ayudarnos a entender en la práctica cómo aplican las empresas estas estrategias, estos pueden ayudarnos a entender mejor los conceptos de integración vertical y horizontal así como lo que pretenden lograr las organizaciones por medio de ellas.
Sebastían tiene cuatro plumones numerados con los cuatro primeros números primos y están en hilera ordenados de menor a mayor sobre una mesa El plumón amarillo está junto y a la izquierda del verde que es el de mayor numeración, el plumón de color rojo a la derecha del azul. El análisis vertical es de gran importancia a la hora de establecer si una empresa tiene una distribución de sus activos equitativa y de acuerdo a las necesidades financieras y operativas Por ejemplo, una empresa que tenga unos activos totales de 5000 y su cartera sea de 800, quiere decir que el 16% de sus activos. PL/SQL Excel Alineación horizontal y vertical ejemplo La alineación vertical y horizontal también está disponible en el paquete ORA_EXCEL Para alineación horizontal, sólo utilice los procedimientos ORA_EXCEL establecer_celda_alinear_izquierda, establecer_celda_alinear_derecha, y establecer_celda_alinear_centro, en la celda cuyo texto quiera alinear.
Los canales de marketing, ya sea vertical u horizontal, a veces tienen un negocio que tiene los recursos financieros necesarios para dominar un conflicto con otros negocios Por ejemplo, el único fabricante de un producto popular podría tener una influencia considerable sobre los minoristas que venden el producto. Imaginen que en el eje horizontal ven el mapa reconstruido de un año dado, y en el vertical, ven el documento usado para la reconstrucción, pinturas, por ejemplo Imagine, horizontally you see the reconstructed map of a given year, and vertically, you see the document that served the reconstruction, paintings, for instance. Análisis Vertical y Horizontal De Estados Financieros Pacay de Paz Nery Samuel Nerysamuel@hotmailcom ANALISIS VERTICAL ANALISIS VERTICAL ESTADO DE RESULTADOS EMPRESA VENTAS SA PERIODO X PERIODO Y VENTAS 280, % 525,.
Ejemplos de pensamiento vertical y pensamiento lateral A continuación, vamos a ver ejemplos de cada caso En el pensamiento vertical la persona resuelve una operación matemática, no importa si cambiamos el sujeto el resultado de la operación siempre será el mismo sin importar quién realice el proceso (siempre y cuando no cometa errores). Existen diferentes modalidades de integración vertical En la integración vertical “hacia atrás”, la compañía crea subsidiarias que producen algunos de los materiales utilizados en la fabricación de sus productosPor ejemplo, una compañía automovilística puede poseer una empresa de neumáticos, una de vidrio y una de metal. El empleo en el sector del turismo proporciona un ejemplo de segregación horizontal y vertical Horizontal and vertical segregation can be illustrated by employment in the tourism sector Estas suelen estar expresadas en frecuencia de refresco horizontal y vertical.
Diferenciación Horizontal y Diferenciación Vertical Ejemplo del sector del automóvil 31 Modelo de la ciudad lineal con costes de transporte lineales Supuestos 31 Modelo de la ciudad lineal con costes de transporte lineales Juego en dos etapas 31 Modelo de la ciudad lineal con costes de transporte lineales Función de utilidad del. Sebastían tiene cuatro plumones numerados con los cuatro primeros números primos y están en hilera ordenados de menor a mayor sobre una mesa El plumón amarillo está junto y a la izquierda del verde que es el de mayor numeración, el plumón de color rojo a la derecha del azul. Desplazamiento vertical y horizontal Ejercicios de función cuadrática Forma polinómica Graficador Desplazamiento vertical y horizontal DESPLAZAMIENTOS VERTICALES Y HORIZONTALES Más ejemplos de corrimientos.
Haz clic aquí 👆 para obtener una respuesta a tu pregunta ️ ejemplos de la división horizontal y vertical del trabajo iaravalentinagomez69 iaravalentinagomez69 hace 1 hora Administración Bachillerato Ejemplos de la división horizontal y vertical del trabajo iaravalentinagomez69 está esperando tu ayuda Añade tu respuesta y gana puntos. Ejemplos de sumas horizontales y verticales Note by Jhonathan Castro , updated more than 1 year ago More Less Created by Jhonathan Castro about 6 years ago. Otro ejemplo de esto es Alibaba, una empresa china de comercio electrónico, que posee todo el sistema de pago, entrega, motor de búsqueda y mucho más Diferencias clave entre la integración horizontal y vertical Las siguientes son las principales diferencias entre la integración horizontal y vertical.
Desarrollar habilidades y destrezas para realizar el análisis financiero de la empresa desde los estados financieros es de gran importancia para la toma de decisiones El análisis financiero consiste en recopilar los estados financieros para comparar y estudiar las relaciones existentes entre los diferentes grupos de cada uno y observar los cambios presentados por las. Estos ejemplos de especialización horizontal y vertical te permitirán hacer un análisis más profundo del funcionamiento de tu empresa, gracias a lo cual podrás gestionar mejor a todos los miembros de tu plantilla. Desarrollar habilidades y destrezas para realizar el análisis financiero de la empresa desde los estados financieros es de gran importancia para la toma de decisiones El análisis financiero consiste en recopilar los estados financieros para comparar y estudiar las relaciones existentes entre los diferentes grupos de cada uno y observar los cambios presentados por las.
Este es siempre el primer ejemplo que se me viene a la cabeza Un vertical muy bien planteado, con un nicho de los que se dejan la pasta y que, por lo general, está formado por gente que controla muchísimo y no le vale una asesoría estándar ni los mismos productos que se pueden encontrar en cualquier horizontal. # Abstract background with horizontal and vertical disruptions Imágenes similares Agregar a la mesa de luz # Sitio web encabezado o banner aislado, vector plantilla de diseño Vector Imágenes similares Agregar a la mesa de luz # Vector Brush Strokes sin patrón. Todos estos porcentajes deben analizarse en su conjunto, comparando con el ejercicio anterior (en este ejemplo con X1), los indices de la industria y complementarse con el análisis horizontal A continuación presentamos el análisis vertical del estado de resultados.
El análisis vertical y horizontal a los estados financieros, es un procedimiento muy importante, pues consiste en comparar estados financieros homogéneos en dos o más periodos consecutivos, para determinar los aumentos y disminuciones o variaciones de las cuentas o partidas que los conforman Los dos análisis son distintos y a la vez complementarios, por lo. Equidad horizontal y vertical son dos conceptos que se tienen que tratar cuando se habla de equidad o distribución justa en materia impositiva En otras palabras, la equidad horizontal y vertical son dimensiones establecidas para graduar la cuantía de los tributos en función de la capacidad de pago Equidad Horizontal Equidad o justicia en el. Así que, te traemos hoy una explicación breve pero concisa de que es vertical y que es horizontal, con 150 ejemplos que verás en la vida diaria para que así nunca lo olvides ¿Qué es vertical y horizontal?.
Aquí información sobre el ejemplos de analisis vertical y horizontal de estados financieros podemos compartir Administrador Compartir Ejemplos blog 19 también recopila imágenes relacionadas con ejemplos de analisis vertical y horizontal de estados financieros se detalla a continuación. Un conflicto horizontal es que ocurre entre dos empresas que pueden trabajar juntas, ya sea de forma directa o indirecta Por ejemplo, una librería puede tener incorporada una cafetería con distintos dueños 1 Metas que entran en conflicto En el ejemplo de la cafetería y la librería, ambos negocios pueden entrar en conflicto basándose. La carrera horizontal supone el reconocimiento de una maestría en su puesto de trabajo, derivada precisamente de la experiencia y el conocimiento que proporciona mantenerse en ese mismo puesto todo el tiempo La carrera vertical, sin embargo, es un ascenso que responde a un progreso en méritos y habilidades, con la consiguiente movilidad laboral.
Todos estos porcentajes deben analizarse en su conjunto, comparando con el ejercicio anterior (en este ejemplo con X1), los indices de la industria y complementarse con el análisis horizontal A continuación presentamos el análisis vertical del estado de resultados.

Analisis Vertical Y Horizontal De Estados Financieros Contaestudio

Analisis Horizontal Ejemplo Youtube

Organigrama Vertical Que Es Definicion Y Concepto Economipedia
Horizontal Y Vertical Ejemplos のギャラリー
Q Tbn And9gcqlzaywvxu2 Ekjsxrwdcanimmiusy6lslq465djbem2h7obd6t Usqp Cau
Q Tbn And9gctnynekpywysbihxl1m Trx5vulo2qfftkrlzycp0ax Wyfbg 3 Usqp Cau
Analisis Vertical Y Horizontal Interpretacion Ejemplos Coleccion De Ejemplo

Software Horizontal Y Vertical

Orden De Informacion Horizontal Y Vertical Ejercicios Resueltos De Examen De Admision A La Universidad Pdf

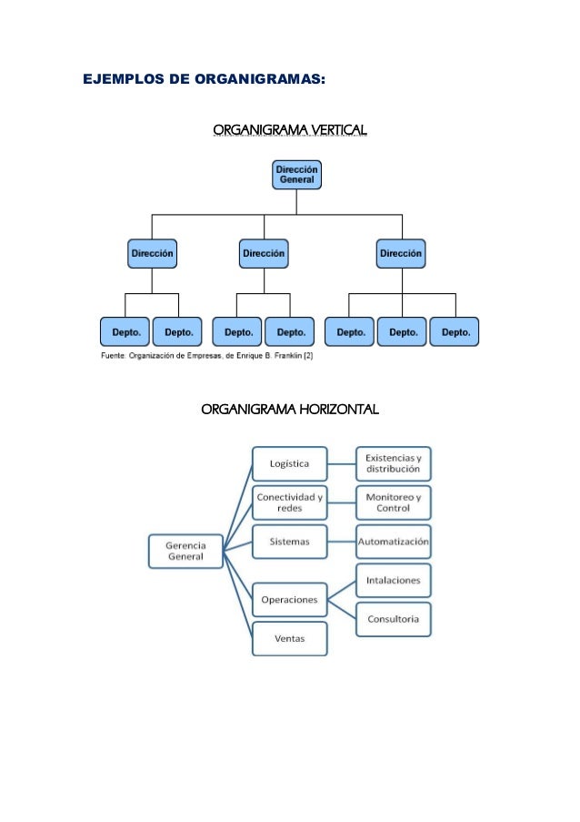
Ejemplos De Organigramas

Ejemplo De Organigrama Vertical Y Horizontal Chart Netflix Series Bar Chart

Integracion Vertical

Asintotas Verticales Horizontales Y Oblicuas Matemovil

Software Horizontal Y Vertical

5 Ejemplos De Matematizacion Horizontal Y Vertical En La 5 Download Scientific Diagram

Organizacion Horizontal Monografias Com

Imprimir Una Hoja De Calculo En Orientacion Vertical U Horizontal Excel

Organigrama Horizontal Ventajas Desventajas Caracteristicas Finalidad Web Y Empresas

Erp Vertical Vs Erp Horizontal

Analisis Vertical Del Balance General Ejercicio Con Interpretacion Y Excel Para Descargar Gratis Youtube

Rectas Verticales Y Horizontales Rectas Paralelas A Los Ejes Ejemplos Resueltos Youtube

Vertical Wikipedia La Enciclopedia Libre
Http Www Utntyh Com Wp Content Uploads 11 11 Apunte Unidad 3 Analisis Vertical Y Horizontal Pdf

Analisis Vertical Y Horizontal De Cuenta De Resultados Ifrs Nic Ejemplo Practico Y Plantilla Blog Antonio Alcocer

Ejemplos De Analisis Vertical Y Horizontal De Estados Financieros Compartir Ejemplos

Organigrama Horizontal Que Es Definicion Y Concepto Economipedia

Horizontal Y Vertical Enciclopedia Cultural

Cadenas Horizontales Y Verticales Cadenayreddevalores
Q Tbn And9gct4gebdu3 4dhyytwfnxzrpdbxkzloybsffjysvuny5ti4gggzj Usqp Cau

Rectas Horizontales Y Verticales

Motricidad Fina Con Puntos Trazos Verticales Horizontales Nivel Alto

Asintotas De Funciones Con Ejemplos

Vertical Wikipedia La Enciclopedia Libre

Asintotas De Funciones Con Ejemplos Y Demostraciones

Ejemplo Vertical Y Horizontal Del Tablet Pc Del Vector Ilustracion Del Vector Ilustracion De Horizontal Tablet

Integracion Vertical

Estrategias De Distribucion

Asintotas Verticales Horizontales Y Oblicuas Matemovil

Analisis Horizontal Y Vertical Presentacion

Analisis Financiero Vertical Definicion Formula Y Ejemplo

Asintotas De Funciones Con Ejemplos Y Demostraciones
Dialnet Unirioja Es Descarga Articulo Pdf

Ejemplos De Especializacion Horizontal Y Vertical Descubrelos

150 Ejemplos De Elementos Verticales Y Horizontales Procrastina Facil

Ecuacion General De La Parabola Ejemplos Y Ejercicios

Rectas Oblicuas Caracteristicas Ecuaciones Y Ejemplos Ejemplos De Lineas Paralelas Perpendiculares Oblicuas

Analogias Verticales Y Horizontales Para Quinto De Secundaria 21

Redes Sociales Verticales Que Son Y Ejemplos Conocidos

Sistema De Distribucion Vertical Y Horizontal Ejemplos Compartir Ejemplos

Analisis Vertical De La Cuenta De Resultados Best Practices

Organizacion Horizontal Monografias Com

Asintotas De Funciones Con Ejemplos

Orientaciones De Una Recta Perdi Mi Tiza 1

Multiplicacion 1 Digito Vertical Y Horizontal Sumas Y Restas Horizontales De Un Digito Sumas Y Restas Verticales De Cuatro Y Cinco Digitos Sumas Y Restas Verticales De Dos Y Tres Digitos

Diseno De Puestos En Una Organizacion Especializacion Aprendiendo Administracion

Analisis Horizontal Y Vertical Presentacion

Lanzamiento Horizontal

Diferencia Entre Integracion Horizontal Y Vertical

Orden De Informacion Horizontal Y Vertical Ejercicios Resueltos De Examen De Admision A La Universidad Pdf

Asintotas Verticales Horizontales Y Oblicuas Matemovil

Traslacion Horizontal Y Vertical

Ajuste Ambas Caras Ajuste De La Ampliacion Horizontal Vertical

Tipos De Fragmentacion Y Ejemplos Miguel Angel Rodriguez Santiago

3 1 Posicion Relativa De La Recta Matelucia

Analisis Financiero Horizontal Concepto Formula Y Ejemplos

Blog Organizaciones Verticales Vs Horizontales Interfell

Analisis Vertical Y Horizontal Ejemplos Y Explicacion Youtube

Organigrama Mixto Que Es Definicion Y Concepto Economipedia

Analisis Financiero Horizontal Concepto Formula Y Ejemplos

30 Ejemplos De Organigramas

Que Es Un Portal Vertical Antevenio

12 Ejemplos Y Plantillas Para Organigramas De Una Empresa

Cuales Son Las Principales Redes Sociales Horizontales

Ejemplos De Pendientes Y Ecuaciones Para Lineas Verticales Y Horizontales Khan Academy En Espanol Youtube

Analisis Horizontal Y Vertical Presentacion

Analisis Vertical Estados Financieros Empresa Y Economia

Organigrama Que Es Caracteristicas Tipos Y Ejemplos

Integracion Vertical Que Es Definicion Y Concepto Economipedia

Cuando Fotografiar En Horizontal O En Vertical Jota Barros

Grafica De Una Funcion Desplazamiento Horizontal Vertical Y Doble Ejercicios Resueltos De Tecnicas De Graficacion

Menu Horizontal Css O Vertical Crear Menus Con Efectos A Partir De Listas Css Codigo Ejemplos Cud

Redes Sociales Verticales Y Horizontales Ejemplos

Resultado De Imagen Para Ejemplos De Diagramas De Barras Verticales Diagrama De Barras Graficos De Barras Experimentos Para Primaria

Marketplaces Que Son Y Como Transformar Tu Negocio En Uno
Q Tbn And9gctxap6uka0rr4ykxcaz51ctn0rokmfwloehsqvtv9dnwhpcbsdj Usqp Cau

Ejemplo De Centrado Vertical Y Horizontal Con Css

Grafica De Una Funcion Desplazamiento Horizontal Vertical Y Doble Ejercicios Resueltos De Tecnicas De Graficacion

La Elipse Elipses Con Eje Horizontal Y Eje Vertical Relacion Metrica Fundamental De La Elipse Excentricidad De La Elipse Ecuacion Reducida De La Elipse Ejemplos Resueltos Con Graficas Elipse Animada

Puedo Presentar En Un Concurso Muchas Variaciones De Un Logo En Una Sola Entrada 99designs Servicio De Ayuda

Menu Horizontal Css O Vertical Crear Menus Con Efectos A Partir De Listas Css Codigo Ejemplos Cud
Rectas Verticales Y Horizontales Matematica Explicita

Ordenamiento Lineal Horizontal Y Vertical Para Primero De Secundaria

Concentracion Vertical Y Horizontal De Empresas Ejemplos Coleccion De Ejemplo
Definicion Espacial Wikipedia La Enciclopedia Libre
Rectas Verticales Y Horizontales Matematica Explicita

Asintotas De Funciones Con Ejemplos

Que Es El Analisis Vertical Y Horizontal Alejandro Tellez Santamaria
Ejemplo De Analisis Vertical Y Horizontal Estado De Resultados Bancos

Ejemplos De Analisis Vertical Y Horizontal De Estados Financieros Coleccion De Ejemplo

Definicion De Trabajo En Fisica Formula Y Ejemplo Celeberrima Com

Analisis Vertical Y Horizontal De Estados Financieros Ejemplos Compartir Ejemplos

Grafica De Una Funcion Desplazamiento Horizontal Vertical Y Doble Ejercicios Resueltos De Tecnicas De Graficacion

Tipos De Rectas Horizontal Vertical E Inclinada Youtube

Analisis Horizontal Gerencie Com

De A Controles Un Telefono Elegante En La Posicion Vertical Y Horizontal Ilustracion Del Vector Ilustracion De Horizontal Vertical