Contabilidad General Mapa Conceptual
Este Cmap, tiene información relacionada con Mapa Conceptual de Contabilidad, Representación Numerica Sistematica de la Actividad de un País, CONTABILIDAD es la Ciencia Social, Dolis Iliana Arauz Mendoza cédula , Suministrar Información que ayuda Tomar dicisiones, Suministrar Información que ayuda Controlar gestiones pasadas, Contabilidad de pequeñas unidades económicas su objetivo suministrar información, Contabilidad Privada ejucutadas en Empresas, Ciencia Social tipos.
Contabilidad general mapa conceptual. Contabilidad, diapositivas Salón de clases Espacio abierto con buena ventilación Valores Ambiente de Respeto Tolerancia Puntualidad Responsabilidad Presenta mapas conceptuales de elementos básicos de una entidad contable diseña su propio mapa conceptual Resuelve y aclara dudas Elabora el mapa conceptual Mapa conceptual Observaciones (Anote los. Acuerdo por el que se Emite el Marco Conceptual de Contabilidad Gubernamental Antecedentes El 31 de diciembre de 08 fue publicada en el Diario Oficial de la Federación la Ley General de Contabilidad Gubernamental (Ley de Contabilidad), que tiene como objeto establecer los criterios. 09nov16 CONTABILIDAD FINANCIERA MAPA CONCEPTUAL.
Publishing platform for digital magazines, interactive publications and online catalogs Convert documents to beautiful publications and share them worldwide Title Mapa Conceptual Normas Y Principios De La Contabilidad, Author GINNA ALVAREZ, Length 1 pages, Published. Contabilidad por miguel angel aguilera rodriguez 1 es el proceso mediante el cual se identifica, mide, registra y comunica la información económica de una organización o empresa, con el fin de que los gestores puedan evaluar la situación de la entidad 2 Objetivos de la Contabilidad 21. Contabilidad, pues contempla la cuenta y aprenderse án las bases que fundamentan el registro contablemediante la técnica de la partida doble Se podrá de identificar de manera correcta la naturaleza y origen de cada una de las transacciones de la compañía En la unidad 4 aborda el contenido dese l esquema básico de la.
Mapa conceptual de contabilidad General FREDY ANTONIO OLMOS GONZALEZ Mapa conceptual, contabilidad de costos faustinopadron19 Mapa Conceptual guestd4f169 Motores de busqueda jcarlosreina What to Upload to SlideShare SlideShare Customer Code Creating a Company Customers Love HubSpot Be A Great Product Leader (Amplify, Oct 19). Mapa conceptual de contabilidad General FREDY ANTONIO OLMOS GONZALEZ Mapa conceptual, contabilidad de costos faustinopadron19 Mapa Conceptual guestd4f169 Motores de busqueda jcarlosreina What to Upload to SlideShare SlideShare Customer Code Creating a Company Customers Love HubSpot Be A Great Product Leader (Amplify, Oct 19). Mapa conceptual de contabilidad General FREDY ANTONIO OLMOS GONZALEZ Mapa conceptual, contabilidad de costos faustinopadron19 Mapa Conceptual guestd4f169 Motores de busqueda jcarlosreina What to Upload to SlideShare SlideShare Customer Code Creating a Company Customers Love HubSpot Be A Great Product Leader (Amplify, Oct 19).
Mapa conceptual, contabilidad de costos 1 Mapa Conceptual, Contabilidad de Costos y su diferencia con Contabilidad Financiera UNIVERSIDAD FERMIN TORO VICERECTORADO ACADEMICO DECANATO DE CIENCIAS ECONOMICAS Y SOCIALES ESCUELA DE RELACIONES INDUSTRIALES Faustino José Padrón Rondón CI Catedra Contabilidad de Costos CABUDARE, MAYO DEL 16. Mapa Conceptual Elementos de la Contabilidad Generalxlsx Cargado por juan carlos 0% (1) 0% encontró este documento útil (1 voto) 691 vistas 9 páginas Guardar Guardar Mapa Conceptual Elementos de la Contabilidad Gener para más tarde 0% 0% encontró este documento útil,. El Marco Conceptual, incorporado al Régimen de Contabilidad Pública (RCP) mediante la Resolución 414 de 14 , contiene las pautas conceptuales que deben observarse para la preparación y presentación de la información financiera por parte de las empresas que no cotizan en el mercado de valores, y que no captan ni administran ahorro del público.
Mapa conceptual de contabilidad general 1 fredy a olmos g ci 2 indice de mapas conceptuales de contabilidad general 3 la situacion economica y financiera de la empresa en un periodo contable , generalmente un aÑo la contabilidad general determina evalua objetivo general 4. Este Cmap, tiene información relacionada con Mapa Conceptual de Contabilidad, Representación Numerica Sistematica de la Actividad de un País, CONTABILIDAD es la Ciencia Social, Dolis Iliana Arauz Mendoza cédula , Suministrar Información que ayuda Tomar dicisiones, Suministrar Información que ayuda Controlar gestiones pasadas, Contabilidad de pequeñas unidades económicas su objetivo suministrar información, Contabilidad Privada ejucutadas en Empresas, Ciencia Social tipos. 09nov16 CONTABILIDAD FINANCIERA MAPA CONCEPTUAL.
Incluye el activo, el pasivo y el capital contable. 4111 es la actividad económica de una empresa por la cual se diferencia de las de mas 42 continuidad 421 al evaluar el ente económico podemos dar cuenta del funcionamiento de la empresa si esta no desea continuar debe expresar el porque ya sea efectivo negativo,desastres naturales,perdidas. NIF B6 ESTADOS FINANCIEROS 1objetivo 2Definiciones Definición #1 Es un documento contable que refleja la situación financiera de un ente económico, ya sea de una organización pública o privada, a una fecha determinada y que permite efectuar un análisis comparativo de la misma;.
Mapa conceptual contabilidad general I Parcialdocx Cargado por Sca vc 0 calificaciones 0% encontró este documento útil (0 votos) 4 vistas 2 páginas Información del documento hacer clic para expandir la información del documento Fecha en que fue cargado Mar 31, Derechos de autor. MARCO CONCEPTUAL PARA LA INFORMACIÓN FINANCIERA IFRS Foundation© 5 ÍNDICE desde el párrafo RESUMEN E INVITACIÓN A COMENTAR INTRODUCCIÓN IN1 CAPÍTULO 1—EL OBJETIVO DE LA INFORMACIÓN FINANCIERA CON PROPÓSITO GENERAL Introducción 11 Objetivo, utilidad y limitaciones de la información financiera con propósito general 12. 1211 Es aquella contabilidad que dedicada a producir y difundir información útil para la toma de decisiones económicas recibe el nombre de contabilidad Su desarrollo implica un estudio del patrimonio de las entidades para el reflejo de sus resultados en estudios contables o financieros.
Diferencia entre contabilidad general y contabilidad de costos Gracias por al menos quedarse calladitos!!. El Marco Conceptual para la Información Financiera El Marco Conceptual fue emitido por el Consejo de Normas Internacionales de Contabilidad en septiembre de 10 Derogó el Marco Conceptual para la Preparación y Presentación de Estados Financieros. Contabilidad por miguel angel aguilera rodriguez 1 es el proceso mediante el cual se identifica, mide, registra y comunica la información económica de una organización o empresa, con el fin de que los gestores puedan evaluar la situación de la entidad 2 Objetivos de la Contabilidad 21.
Publishing platform for digital magazines, interactive publications and online catalogs Convert documents to beautiful publications and share them worldwide Title Mapa Conceptual Normas Y Principios De La Contabilidad, Author GINNA ALVAREZ, Length 1 pages, Published. Mapa conceptual de contabilidad general 1 fredy a olmos g ci 2 indice de mapas conceptuales de contabilidad general 3 la situacion economica y financiera de la empresa en un periodo contable , generalmente un aÑo la contabilidad general determina evalua objetivo general 4. 34 CUENTAS QUE INTEGRAN EL ESTADO DE PERDIDA Y GANANCIAS O ESTADO DE RESULTADO 35 Cuentas principales del capital o de resultados Mapa del sitio.
Publishing platform for digital magazines, interactive publications and online catalogs Convert documents to beautiful publications and share them worldwide Title Mapa Conceptual Normas Y Principios De La Contabilidad, Author GINNA ALVAREZ, Length 1 pages, Published. La contabilidad pública requiere de un gran conocimiento de las reglas relevantes de la contabilidad 10 Contabilidad gubernamental Esta rama utiliza unas reglas específicas de contabilidad para crear y gestionar fondos, de los cuales se saca dinero para pagar por los distintos gastos y servicios que ofrece una entidad gubernamental. Diferencia entre contabilidad general y contabilidad de costos Gracias por al menos quedarse calladitos!!.
Contiene conceptos básicos de contabilidad, principales estados financieros,Balance general, usuarios de la contabilidad, etc by erickh_78 in Types > Maps, contabilidad e mapa conceptual. La CONTABILIDAD es una tecnica que sirve para el registro de las operaciones que afectan economicamente a una entidad y que operan sistematica y estructuralm. El marco conceptual de la contabilidad ambiental Una propuesta para el debate 37 FIGURA 5 CONTABILIDAD AMBIENTAL MARCO CONCEPTUAL 3 AENOR PNE EX Fuente Elaboración propia 3 Conclusiones El desarrollo de la investigación en Contabilidad y en otras disciplinas muy diversas (química,.
Mapa Conceptual de la Contabilidad by Miguel Becerril CONTABILIDAD Es la técnica que se encarga de estudiar, medir y analizar el patrimonio, situación económica y financiera de una empresa u organización, con el fin de facilitar la toma de decisiones. Issuu is a digital publishing platform that makes it simple to publish magazines, catalogs, newspapers, books, and more online Easily share your publications and get them in front of Issuu’s. Trabajos de Contabilidad general Buscar en este sitio Antecedentes de la contabilidad entrevista a un administrador UNIDAD II unidad 3 3Definiciones de Cuentas de Pasivo 4Movimientos y Saldos de Cuentas de Pasivo mapa conceptual de postulados basicos.
Marco Conceptual para la Información Financiera se emite por el Consejo de Normas Internacionales de Contabilidad (Consejo) Descargo de responsabilidad En la medida en que lo permita la legislación aplicable, el Consejo y la Fundación IFRS (Fundación), expresamente declinan toda responsabilidad, como quiera que surja de esta publicación o cualquier. Contabilidad de costos Diferencia entre contabilidad general y la de costos La diferencia es en que la contabilidad financiera se basa en estados financieros (balance. Mapa Conceptual Contabilidad RECONOCIMIENTO GENERAL Y DE ACTORES GESTION DE PERSONAL 1012 GRUPO 245 UNIVERSIDAD NACIONAL ABIERTA Y A DISTANCIA UNAD PROGRAMA TECNOLOGIA EN GESTION COMERCIAL Y DE 2 Páginas • 667 Visualizaciones.
Mapa conceptual contabilidad general por milton andino 1 Proceso de ajustes 11 Principios contables generalmete 12 1 contabilidad por devengado vs contabilidad sobre base de efectivo 13 2 principios de periodo contable 14 3 El principio de ingresos 15 Principio de realización 2 depreciación. Informes y Estados Registro Compras / Ventas Información Egipto ROMA Mesopotamia 5000 AC 395 1453 Empresa en marcha PRINCIPIOS Bienes Económicos Ente Prehistoria Equidad Exposición Inversiones Ganancias y Perdidas Grecia Presente Hammurabi Edad Moderna 1453 17 5000. Enjoy the videos and music you love, upload original content, and share it all with friends, family, and the world on YouTube.
Diferencia de contabilidad general y contabilidad de costos mapa conceptual 1 Ver respuesta carolili3924 está esperando tu ayuda Añade tu respuesta y gana puntos kmichy kmichy Cuadro para que te guies Nuevas preguntas de Contabilidad. 1211 Es aquella contabilidad que dedicada a producir y difundir información útil para la toma de decisiones económicas recibe el nombre de contabilidad Su desarrollo implica un estudio del patrimonio de las entidades para el reflejo de sus resultados en estudios contables o financieros. 6 El Plan General de Contabilidad 61 La Normalización Contable 62 Primera parte – Marco conceptual de la contabilidad 63 Segunda parte – Normas de registro y valoración 64 Tercera parte – Cuentas anuales 65 Cuarta parte – Cuadro de cuentas 66 Quinta parte – Definiciones y relaciones contables 67 Plan General de.
Contabilidad de costos Diferencia entre contabilidad general y la de costos La diferencia es en que la contabilidad financiera se basa en estados financieros (balance. El Marco Conceptual, incorporado al Régimen de Contabilidad Pública (RCP) mediante la Resolución 414 de 14 , contiene las pautas conceptuales que deben observarse para la preparación y presentación de la información financiera por parte de las empresas que no cotizan en el mercado de valores, y que no captan ni administran ahorro del público. Mapas conceptuales Mapa conceptual de El patrimonio de la empresa La ecuación contable Universidad UNED Asignatura Contabilidad Básica () Título del libro Introduccion A LA CONTABILIDAD GENERAL;.
EA1 Mapa conceptual elementos de contabilidad general 3 días de lunes a miércoles de la semana 1 10% E Práctica contable básica 3 días de jueves a sábado de la semana 1 10% A Los costos su identificación y determinación EA31 Cálculo del costo de producción Foro de construcción y entrega de archivo. Autor Francisco A Pellegrino Año académico 15/16. Proporcionar información sobre los aspectos financieros de una organización a los diferentes usuarios o interesados, La contabilidad financiera proporciona.
Contiene conceptos básicos de contabilidad, principales estados financieros,Balance general, usuarios de la contabilidad, etc by erickh_78 in Types > Maps, contabilidad e mapa conceptual. Contabilidad, pues contempla la cuenta y aprenderse án las bases que fundamentan el registro contablemediante la técnica de la partida doble Se podrá de identificar de manera correcta la naturaleza y origen de cada una de las transacciones de la compañía En la unidad 4 aborda el contenido dese l esquema básico de la. Mapa Conceptual Estados financieros según la NIC 1 Universidad Universidad Politécnica Salesiana Asignatura Contabilidad General Subido por MELANIE JARRIN Año académico 19/ helpful 2 0 Compartir Comentarios Por favor inicia sesión o regístrate para enviar comentarios.
Mapa Conceptual Estados financieros según la NIC 1 Universidad Universidad Politécnica Salesiana Asignatura Contabilidad General Subido por MELANIE JARRIN Año académico 19/ helpful 2 0 Compartir Comentarios Por favor inicia sesión o regístrate para enviar comentarios.

Contabilidad General Ecuacion Patrimonial

Mapa Conceptual De Contabilidad General

Doc Mapa Conceptual Ley 298 De Diego Alejandro Academia Edu
Contabilidad General Mapa Conceptual のギャラリー
Mapa Conceptual Naturaleza De Los Costos1
Www Uanl Mx Utilerias Chip Descarga Mapa Conceptual Pdf

Mapa Conceptual Archivo General De La Nacion Proyecto Ii Semestre

Segundo Corte Contabilidad Financiera Contabilidadaldiavelez
Mapa Conceptual De Las Normas Mapa Mental

Unidad Ii Sistemas De Informacion Contable Contabilidad General Braulio Garcia

Mapas Conceptuales Temas 1 4 6 9 Pdf Mapa Conceptual La Financiera La Studocu
Balance General Wikipedia La Enciclopedia Libre

Alonso Fidel Elementos De Contabilidad Docx Nombre Matricula Modulo Evidencia Fidel Armando Alonso Reynoso Contabilidad Aplicada A Los Course Hero

Academia Y Administracion Mapa Conceptual Sobre La Estructura Conta

Contabilidad 11 Y 12 Mapa Conceptual Profjulioantares
Http Www Fca Uaemex Mx Progra Proglcn 005 Contabilidad para organismos gubernamentales Pdf

Plan Contable General Empresarial Ppt Descargar

Mapa Conceptual Doc Mapa Conceptual Mapas Mapas Conceptuales Bonitos

El Plan Contable General Empresarial Mapa Mental

Mapa Conceptual De Contabilidad General

Estrategias De Aprendizaje 15 2 Mapas Conceptuales

Calameo Mapa Conceptual De La Contabilidad

Contaduria Publica Lessons Blendspace

Unidad De Contabilidad

Mapa Conceptual De Contabilidad General

Untitled Mapa Conceptual De La Ecuacion Contable Sirve

Calameo Mapa Conceptual Normas Y Principios De La Contabilidad
Www Studocu Com Es Document Uned Contabilidad Basica Resumenes Mapas Conceptuales Temas 1 4 6 9pdf View

Contabilidad Financiera Mapa Conceptual Contabilidad Financiera Contabilidad Estados Financieros

Tema 4 El Plan Contable General Empresarial Equipo De Docentes Ppt Descargar

Capitulo 5 Contabilidad Publica Y Credibilidad Fiscal Gestion Financiera Publica En America Latina La Clave De La Eficiencia Y La Transparencia

Plan De Anuncio Cuentas Empresarial Dinamica Ebinacsibfreesen S Blog

Mapa Conceptual Sobre La Contabilidad Docsity

Costos Estimados By Valentina Monsalve
Mapa Conceptual Contabilidad General Mindmeister Mapa Mental

Contabilidad Basica Mapa Mental Del Concepto General

Tic Ies Rosais2

Planificacion De Contabilidad By Marjorie Carvajal Parra Issuu
Tipos De Contabilidad Mindmeister Mapa Mental

Mapa De Concepto De Normas Internacionales De Informacion Financiera Contabilidad De Estados Financieros Mapa Texto Mapa Estado Financiero Png Pngwing

Las 5 Funciones Administrativas De La Contabilidad

Calameo Actividad 6 Contabilidad

Mapas Conceptuales Contabilidad Basica Studocu

Mapa Conceptual Estados Financieros By Rosa Lemus Issuu

Elementos De Contabilidad Docx Ea1 Mapa Conceptual Elementos Del Contabilidad General Datos Del Estudiante Fecha De Entrega 1 La Importancia De Los Course Hero

Doc Guia Contabilidad General Elisa Bahamon Academia Edu
Tarea 1 Mapa Mental Y Balance General Contabilidad Negocios

Elementos De Contabilidad General Y La Contabilidad De Costos Ensayos Mireya Mancera
Mapa Conceptual De Contabilidad General Pptx Contabilidad Comercio

Contabilidad General Contabilidadaldiavelez

Mapa Conceptual La Empresa Y Su Clasificacion Mapa Conceptual Mapa Conseptual Mapas
Http Www Cidepro Org Images Pdfs Contabilidad Costos Pdf

Plan General Contable Como Se Estructura

Escritos Contables Algunas Estrategias De Ensenanzas Aprendizaje Aplicadas A La Contabilidad

Mapa Conceptual Contabilidad Basica By Cynthia Franco On Prezi Next
Contabilidad General Mapa Conceptual
Conceptos Balance General Y Estado De Resultados Mindmeister Mapa Mental

Mapa Conceptual
Www Mexicali Gob Mx Sitioimip Fotos 4d8e22fda47b Pdf
Www Studocu Com Es Document Uned Contabilidad Basica Resumenes Mapas Conceptuales Temas 1 4 6 9pdf View

Cruz Miguel Elementos De Contabilidad Docx Contabilidad Aplicada A Los Negocios Mapa Conceptual Elementos De Contabilidad General Alumno Cruz Arellano Course Hero
Http 216 242 144 34 Proceso contable 2 Pdf Proceso contable sesi C3 93n 2 Pdf
Http Www Cca Org Mx Funcionarios Cursos Sam Html M7 Pdf Modulo7 Vi Pdf

Pdf Los Mapas Conceptuales En Contabilidad Una Herramienta Para El Eees

Mapa Conceptual

Academia Y Administracion Mapa Conceptual Sobre La Estructura Conta

Actividad 1 Y 2 Contabilidad Docsity
Balance General Mapa Mental

Generalidades De La Contabilidad Y Sistemas De Costos Gerencie Com

Politicas Programas Y Niveles De Gobierno Mapa Mental Xmind Mind Mapping Software

Actividad 1 Mapa Conceptual Conceptos Basicos De La Contabilidad Id Studocu

Contabilidad General

Que Es Un Balance General Sistema De Informacion De Contabilidad Y Finanzas Wiki Fandom
Http Capacitacion Mecon Gob Ar Manuales Nuevo Contabilidad Sistema Contabilidad Pdf

Evidencia Mapa Conceptual Elementos De La Contabilidad General Tareas Brandon Guerrero

Lagunesvergara Pedrojoaquin Elementosdecontabilidad Docx Ea1 Mapa Conceptual Elementos Del Contabilidad General Datos De Identificaci U00f3n Nombre Course Hero

Contabilidad General Aula Practica Sobre Contabilidad General

Practica Contable Map Map Screenshot Screenshots

Contabilidad Administrativa Turno Matutino Conceptos De Contabilidad Mapas Conceptuales Por Equipos

Contabilidad Financiera Contabilidadaldiavelez

Contabilidad De Activo Y Pasivo Pdf Free Download

Pdf Los Mapas Conceptuales En Contabilidad Una Herramienta Para El Eees

Diferencia De Contabilidad General Y Contabilidad De Costos Mapa Conceptual Brainly Lat

Actividad 1 2 Contabilidad General Youtube

Capitulo 12 Contabilidad De Gestion En El Sector Del Automovil

Plan De Cuentas Wikipedia La Enciclopedia Libre

Mapa Conceptual Contabilidad Docx Mapa Conceptual De Contabilidad General Conceptos Abril De 19 Sandra Milena Garcia U13 Efrain Paez Perez U13 Course Hero

Paginas Web Educativas Curso Trimestre Iv Contabilidad Administrativa

Mapa Conceptual Igv Contabilidad General Upc

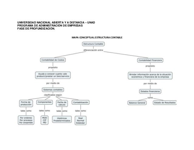
Costos Y Presupuestos Inocencio Melendez Julio Mapa Conceptual Sobre La Estructura Contable
Asignatura Contabilidad General Contabilidad Economias
Mapa Conceptual Registro Mercantil
Mapa Conceptual Terminado Contabilidad Economias

Contabilidad General

Cuentas Contables Mindmeister Mapa Mental

Contabilidad Y Finanzas Actividades Trabajos Diegoarmando330
Mapa Conceptual Contabilidad General I Parcial Docx
World Office Mapa Conceptual

Iva Mapa Conceptual Docsity
Actividad De Aprendizaje 1 Elaboracion De Un Mapa Conceptual Docx Contabilidad Contabilidad Y Auditoria

Software Contable Contabilidadaldiavelez